ПНСТ 923-2024
ПРЕДВАРИТЕЛЬНЫЙ НАЦИОНАЛЬНЫЙ СТАНДАРТ РОССИЙСКОЙ ФЕДЕРАЦИИ
ЕДИНАЯ СИСТЕМА ИНФОРМАЦИОННОГО МОДЕЛИРОВАНИЯ
Термины и определения
The Unified system for information modeling. Terms and definitions
ОКС 01.040
91.040.01
35.240.67
35.240.01
Срок действия с 2024-08-01
до 2025-02-01
Предисловие
1 РАЗРАБОТАН частным учреждением Государственной корпорации по атомной энергии "Росатом" "Отраслевой центр капитального строительства" (Частное учреждение Госкорпорации "Росатом" "ОЦКС") при участии АО "Научно-исследовательский центр "Строительство" (АО "НИЦ "Строительство"), АО "СиСофт Групп", ОАО "РОССИЙСКИЕ ЖЕЛЕЗНЫЕ ДОРОГИ" (ОАО "РЖД"), ПАО "Газпром нефть", ООО "Газпром Лахта", ООО "Интеллектуальный строительный инжиниринг", СПб ГАУ "Центр государственной экспертизы" (СПб ГАУ "ЦГЭ")
2 ВНЕСЕН Техническим комитетом по стандартизации ТК 505 "Информационное моделирование"
3 УТВЕРЖДЕН И ВВЕДЕН В ДЕЙСТВИЕ Приказом Федерального агентства по техническому регулированию и метрологии от 3 июля 2024 г. № 30-пнст
Правила применения настоящего стандарта и проведения его мониторинга установлены в ГОСТ Р 1.16-2011 (разделы 5 и 6).
Федеральное агентство по техническому регулированию и метрологии собирает сведения о практическом применении настоящего стандарта. Данные сведения, а также замечания и предложения по содержанию стандарта можно направить не позднее чем за 4 мес до истечения срока его действия разработчику настоящего стандарта по адресу: inf@gazprom335.ru и/или в Федеральное агентство по техническому регулированию и метрологии по адресу: 123112 Москва, Пресненская набережная, д.10, стр.2.
В случае отмены настоящего стандарта соответствующая информация будет опубликована в ежемесячном информационном указателе "Национальные стандарты" и также будет размещена на официальном сайте Федерального агентства по техническому регулированию и метрологии в сети Интернет (www.rst.gov.ru)
Введение
Установленные в настоящем предварительном стандарте термины расположены в систематизированном порядке, отражающем систему понятий информационного моделирования в рамках градостроительной деятельности.
Для каждого понятия установлен один стандартизованный термин.
Заключенная в круглые скобки часть термина может быть опущена при использовании термина в документах по стандартизации, при этом не входящая в круглые скобки часть термина образует его краткую форму.
Краткие формы, представленные аббревиатурой, приведены после стандартизованного термина и отделены от него точкой с запятой.
В предварительном стандарте приведен алфавитный указатель терминов на русском языке.
Стандартизованные термины набраны полужирным шрифтом, их краткие формы, представленные аббревиатурой, - светлым шрифтом в тексте и в алфавитном указателе.
Классификационная схема понятий предметной области "Информационное моделирование в градостроительной деятельности" приведена в справочном приложении А.
Термины и определения общетехнических понятий, необходимые для понимания стандартов Единой системы информационного моделирования, приведены в справочном приложении Б.
1 Область применения
________________
2 Термины и определения
Методология информационного моделирования
1 методология информационного моделирования: Совокупность научно-обоснованных принципов, положений, подходов и методов в области информационного моделирования.
2 подход: Совокупность взглядов и способов научного познания.
3 документоориентированный подход: Подход к построению автоматизированной системы, при котором приоритет отдается созданию документов в качестве основного средства оперирования информацией, а также управлению документами или совокупностью документов, описывающих ОИМ.
4 моделеориентированный подход: Подход к построению автоматизированной системы, при котором приоритет отдается формированию, ведению и использованию модели ОИМ в качестве основного средства оперирования информацией, а также управлению моделью или совокупностью моделей, описывающих ОИМ.
5 датаориентированный подход: Подход к построению автоматизированной системы, при котором приоритет отдается созданию машиночитаемых данных в качестве основного средства оперирования информацией, а также управлению машиночитаемыми данными или их совокупностью, описывающих ОИМ.
6 метод информационного моделирования: Систематизированная совокупность правил, способов, действий, направленная на достижение или привнесение вклада в определенную цель (цели) информационного моделирования.
7 методика информационного моделирования: Процедура, детально описывающая алгоритм решения конкретной задачи (задач) при помощи метода (методов) информационного моделирования, а также дополнительно, по необходимости, при помощи иных методов и приемов.
8 методический документ по обеспечению применения информационного моделирования: Документ методического обеспечения, направленный на установление производственных и/или обеспечивающих процессов, отвечающих целям и задачам информационного моделирования, включая определение требований, правил и функциональных блоков ЕИП в рамках обмена данными, в рамках всего ЖЦ ОИМ и/или ЖЦ ИМ или на отдельных их фазах, стадиях и этапах.
Объект информационного моделирования
________________
Примечание - Под системой подразумеваются любые виды систем (инженерные, строительные, организационные, социотехнические (по ГОСТ Р 57700.3-2017 [1]) и т.п.).
10 объект пространственного планирования; ОПП: Определенная часть среды обитания человека, предназначенная для ведения хозяйственной деятельности, управления социально-экономическими отношениями с учетом природно-экологических факторов, включающая поверхность территории и/или акватории, а также воздушное, надземное и подземное пространства, связанные с данной поверхностью.
11 субъект информационного моделирования: Лицо или группа лиц, управляющих, формирующих, ведущих и/или использующих ИМ.
12 среда: Совокупность природных и/или социально-технических характеристик, определяющих условия осуществления какой-либо деятельности или протекания процесса.
13
пространство: Площадь или объем, заключенные в физических или условных границах. [ГОСТ Р ИСО 6707-1-2020 [2], статья 3.2.1.1] |
14 рабочее пространство: Определенная часть пространства производственной системы или среды, предназначенная для выполнения производственного процесса одним или несколькими работниками.
15
время: Неопределенная среда, в которой необратимо развиваются все существующие объекты, а также последовательно происходят некие события и явления. [ГОСТ Р 58307-2018 [3], статья 1] |
16 производственный процесс: Совокупность технологических и организационных процессов, использующих соответствующие им ресурсы в рамках имеющихся ограничений в целях достижения результатов производства.
Примечание - Под ресурсами понимаются материальные, технические, трудовые, энергетические, финансовые и другие виды ресурсов.
17 технологический процесс: Часть производственного процесса, представляющая собой совокупность одновременно или последовательно осуществляемых в пространстве и во времени технологических операций, находящихся во взаимной организационной и технологической зависимости, необходимая и достаточная для создания или нормального функционирования ОИМ, или оказания услуги, связанной с ОИМ.
Примечание - Технологические операции делятся на приемы (действия), а те - на движения.
18 ресурс: Актив организации, который предназначен для использования или потребления входе выполнения производственного процесса.
Жизненный цикл
19
жизненный цикл; ЖЦ: Развитие системы, продукта, услуги, проекта или других изготовленных человеком объектов, начиная со стадии разработки концепции и заканчивая прекращением применения. [ГОСТ Р ИСО/МЭК 12207-2010 [4], пункт 4.16] |
20 жизненный цикл объекта информационного моделирования; ЖЦ ОИМ: Последовательность временных интервалов, охватывающих различные состояния развития ОИМ, начиная с момента первого возможного проявления ОИМ или возникновения необходимости в таком ОИМ и заканчивая прекращением любых видов деятельности в отношении ОИМ, включая его учет.
21 жизненный цикл информационной модели; ЖЦ ИМ: Последовательность временных интервалов, охватывающих различные состояния развития ИМ, начиная с момента возникновения необходимости в такой ИМ и заканчивая ее полным выводом из эксплуатации или завершением архивного хранения.
Примечание - Развитие ИМ связано с накоплением данных, возникающих в связи с развитием ОИМ, и происходит на каждой(м) фазе/стадии/этапе ЖЦ ОИМ в соответствии с установленными целями и задачами информационного моделирования.
22 управление жизненным циклом (объекта информационного моделирования/информационной модели): Процесс управления требованиями, конфигурацией и информацией об ОИМ/ИМ.
23
стоимость жизненного цикла, общая стоимость жизненного цикла; LCC (life cycle cost, whole life cost, LCC): Суммарные затраты на объект в течение всего его жизненного цикла. [ГОСТ Р МЭК 60300-3-3-2021 [5], пункт 3.1.13] |
24 фаза (жизненного цикла объекта информационного моделирования/информационной модели): Временной интервал развития ОИМ или ИМ, который относится к состоянию их описания или реализации, объединяющий несколько стадий ЖЦ и определенный точкой начала и точкой завершения фазы - точкой принятия ключевых решений.
Пример - Фазы ЖЦ ОИМ: предынвестиционная, инвестиционная, постинвестиционная (эксплуатационная).
25 стадия (жизненного цикла объекта информационного моделирования/информационной модели): Составная часть фазы, определенная точкой начала и точкой завершения стадии и объединяющая один или несколько этапов ЖЦ.
Пример - Стадии ЖЦ ОИМ: предпроектные работы, проектирование, строительство, эксплуатация, вывод из эксплуатации и пр.
26 этап (жизненного цикла объекта информационного моделирования/информационной модели): Составная часть стадии, определенная точкой начала и точкой завершения этапа.
Пример - Этапы ЖЦ ОИМ: исследование возможностей инвестирования, обоснование инвестиций, техническое проектирование, экспертиза, выбор контрактной стратегии, осуществление закупок, подготовительные работы, пусконаладочные работы, подготовка к выводу из эксплуатации, утилизация и пр.
27 точка принятия решения; ТПР: Момент времени, определяющий точку завершения этапа ЖЦ, в который происходит принятие соответствующего решения о переходе на следующий этап ЖЦ, или возврат к любому из предыдущих этапов ЖЦ в пределах текущей стадии ЖЦ.
Примечание - Исключением является точка завершения этапа, совпадающая с точкой завершения стадии и/или фазы и являющаяся соответствующей ТПКР.
28 точка принятия ключевого решения; ТПКР: Момент времени, определяющий завершение стадии или фазы ЖЦ, в который происходит принятие соответствующего ключевого решения о переходе на следующую стадию или фазу ЖЦ, либо возврат к предыдущей стадии или фазе ЖЦ, либо прекращение ЖЦ.
Примечание - Исключением является точка начала ЖЦ, также являющаяся точкой принятия ключевого решения о начале первой фазы, стадии и этапа ЖЦ.
Технология информационного моделирования
29 технология информационного моделирования; ТИМ: Совокупность систематизированных знаний, методов и средств информационного моделирования, обеспечивающих возможность достижения целей информационного моделирования на всем ЖЦ ОИМ/ИМ, а также соответствующих вкладов в их достижение на отдельных фазах, стадиях, этапах.
30 сценарий применения технологии информационного моделирования: Формализованное описание применения средств и методов информационного моделирования для реализации производственного процесса или его части в соответствии с установленными целями и задачами информационного моделирования.
31 уровень внедрения технологии информационного моделирования: Взвешенная оценка по совокупности показателей, оценивающих компетенции и квалификацию субъектов информационного моделирования, степень их технической и организационной готовности к использованию ТИМ для достижения поставленных целей информационного моделирования с учетом возможных рисков.
32 средство информационного моделирования: Инструмент, используемый для решения задач информационного моделирования.
33 база знаний: База данных, которая содержит правила логических выводов и информацию о человеческом опыте и знаниях экспертов в предметной области.
Информационное моделирование
34 информационное моделирование: Процесс комплексного анализа и синтеза информации об ОИМ путем формирования, ведения, использования и управления его ИМ на всем его ЖЦ, в том числе на отдельных фазах, стадиях и этапах.
35 управление информационной моделью: Процесс, направленный на обеспечение формирования, ведения и использования ИМ и/или ее элементов, в том числе их верификация, валидация и архивное хранение, в автоматизированных системах, соответствующих целям и задачам информационного моделирования.
Примечание - Управление ИМ осуществляется в соответствии с циклом "Планируй - Делай - Проверяй-Действуй" (PDCA, Plan-Do-Check-Act) (см. ГОСТ Р ИСО 9001-2015 [6]).
________________
________________
Примечание - Под актуализацией данных понимается приведение данных к их фактическому состоянию в соответствии с изменившимися условиями.
38 использование информационной модели: Процесс применения ИМ для достижения целей информационного моделирования на всем ЖЦ ОИМ/ИМ или на отдельных его фазах, стадиях, этапах.
39 верификация информационной модели: Процесс проверки ИМ, направленный на анализ соответствия схеме данных ИМ и полноты данных установленным требованиям информационного моделирования.
40 валидация информационной модели: Процесс проверки ИМ, направленный на анализ соответствия ИМ нормам и требованиям, предъявляемым к ОИМ.
Примечание - Валидация ИМ отвечает на вопрос: соответствует ли ИМ формализованным ожиданиям и потребностям субъектов информационного моделирования при использовании ИМ.
41 дефект информационной модели: Каждое единичное отступление и/или неисполнение требований заказчика и/или норм.
________________
42 коллизия информационной модели: Частный случай дефекта, содержащийся в ИМ и заключающийся в пространственном или ином пересечении двух или более элементов ИМ.
Примечание - Коллизии разделяют на пространственные, временные, междисциплинарные и логические.
Единое информационное пространство
43 единое информационное пространство; ЕИП: Совокупность распределенных взаимосвязанных автоматизированных систем, предназначенных для сопровождения жизненных циклов ОИМ и/или ИМ, в т.ч. на отдельных фазах, стадиях, этапах, с использованием ТИМ.
Примечание - Единое информационное пространство на соответствующей стадии ЖЦ ОИМ может включать в себя множество СОД участников ЕИП.
44 система информационного моделирования: Совокупность средств информационного моделирования, в том числе представляющих одну или несколько автоматизированных систем, реализующих ТИМ на всем ЖЦ ОИМ или на отдельных его фазах, стадиях, этапах.
45 среда общих данных; СОД: Составная часть системы информационного моделирования, обеспечивающая совместное управление и использование ИМ ее пользователями на основе достоверных данных об ОИМ.
________________
47 роль (в информационном моделировании): Совокупность задач, ответственности, правили процедур деятельности субъекта информационного моделирования в части взаимодействия между ним и ОИМ/ИМ, а также другими субъектами информационного моделирования, на ЖЦ ОИМ/ИМ или на отдельных его фазах, стадиях, этапах.
48 функция (в информационном моделировании): Процесс или сценарий информационного моделирования, или их часть, в рамках всего ЖЦ ОИМ/ИМ или на отдельных его фазах, стадиях, этапах, в реализации которых принимает участие один или несколько субъектов информационного моделирования в рамках его (их) роли(ей).
49 матрица ответственности (в информационном моделировании): Схема распределения ответственности в реализации функций между субъектами информационного моделирования в соответствии с их ролями на всем ЖЦ ОИМ/ИМ или на отдельных его фазах, стадиях, этапах.
50 управление информацией: Процесс, направленный на обеспечение формирования, ведения и использования информации в автоматизированной(ых) системе(ах).
Примечание - В результате управления обеспечивается качественное, надежное и, если необходимо, конфиденциальное предоставление информации пользователям автоматизированной системы для ее использования по назначению.
51 информационное поле: Совокупность сведений, документов, материалов, информации, данных и требований, накапливаемых в процессе ЖЦ ОИМ/ИМ.
52
информационная безопасность: Сохранение конфиденциальности, целостности и доступности информации. Примечание - Этот термин может включать в себя и другие дополнительные свойства, такие как подлинность, подотчетность, неотказуемость и достоверность. [ГОСТ Р ИСО/МЭК 27000-2021 [10], статья 3.28] |
Информационная модель
53 информационная модель; ИМ: Модель, в которой сведения об ОИМ представлены в виде совокупности наборов данных и отношений между ними.
Примечания:
1 В состав ИМ могут включаться компьютерные модели, элементы ИМ, библиотечные элементы ИМ, представления информационной модели, ЦИМ, ЦММ, ИЦММ.
2 В соответствии с моделеориентированным подходом схема данных ИМ реализует взаимосвязь данных об ОИМ в ИМ и соответствующих сведений, документов и материалов об ОИМ.
54
компьютерная модель (электронная модель): Модель, выполненная в компьютерной (вычислительной) среде и представляющая собой совокупность данных и программного кода, необходимого для работы с данными. [ГОСТ Р 57412-2017 [11], статья 3.1.7] |
55 информационная модель объекта пространственного планирования; ИМ ОПП: -
56 информационная модель объекта капитального строительства; ИМ ОКС: Совокупность взаимосвязанных сведений, документов и материалов об объекте капитального строительства, формируемых в электронном виде на этапах выполнения инженерных изысканий, осуществления архитектурно-строительного проектирования, строительства, реконструкции, капитального ремонта, эксплуатации и/или сноса объекта капитального строительства.
57 информационная модель элемента жизненного цикла объекта информационного моделирования: Информационная модель, соответствующая целям информационного моделирования элемента ЖЦ ОИМ.
Пример - ИМ предынвестиционной фазы ЖЦ, ИМ стадии ЖЦ выполнения инженерных изысканий, ИМ этапа ЖЦ пусконаладочных работ.
58
данные (data): Информация, представленная в формализованном виде, пригодном для передачи, интерпретации или обработки с участием человека или автоматическими средствами. [ГОСТ 34.321-96 [12], пункт 2.7] |
59
тип данных: Комплекс характеристик, наличие которых у группы данных позволяет выделить ее из множества других данных. [ГОСТ Р 52573-2006 [13], пункт 4.1.3] |
60 набор данных: Идентифицируемая совокупность данных для описания в каком-либо контексте.
61
формат данных: Конкретная форма представления данных, в которой установлены ограничения типа данных. [ГОСТ Р 52292-2004 [14] статья 6.3.1] Примечание - Существуют открытые (общедоступные, свободные от лицензионных ограничений) и закрытые (лицензируемые) форматы (данных). |
62 схема данных информационной модели; модель данных: Формальное описание объектно-ориентированной иерархии, правил преобразований и отношений типов данных в ИМ.
Примечание - Схема данных ИМ, как правило, полностью или частично является внешней по отношению к ИМ.
63 элемент информационной модели: Одна из возможных составных частей ИМ, являющаяся структурированным представлением ОИМ или его части(ей) в виде множества наборов данных в соответствии со схемой данных ИМ и связей между ними в пространстве и во времени.
64 библиотечный элемент информационной модели: Элемент ИМ, заимствованный из библиотеки компонентов, предназначенных для многократного использования.
65 представление информационной модели: Отображение набора данных из ИМ в зависимости от целей и задач их использования.
Пример - Выборка колон, отображенная в виде спецификации, в виде пространственной модели на "3D виде".
66
цифровая информационная модель, ЦИМ: Объектно-ориентированная параметрическая трехмерная модель, представляющая в цифровом виде физические, функциональные и прочие характеристики объекта (или его отдельных частей) в виде совокупности информационно-насыщенных элементов. [ГОСТ 21.608-2021 [15], пункт 3.1] |
67
цифровая модель местности; ЦММ: Цифровая картографическая модель, содержащая данные об объектах местности и ее характеристиках. [ГОСТ 28441-99 [16], статья 9] |
68 инженерная цифровая модель местности; ИЦММ: ЦММ, включающая совокупность взаимосвязанных инженерно-геодезических, инженерно-геологических, инженерно-гидрометеорологических, инженерно-экологических данных, инженерно-геотехнических данных.
Примечание - ИЦММ может содержать информацию о проектируемых, строящихся и подлежащих демонтажу и сносу объектах, а также данные других видов изысканий.
________________
Примечания:
1 Данные, в отношении которых ни один субъект не имеет прав на использование (лишен таких прав), не являются цифровым активом.
2 Цифровой актив обладает собственной ценностью.
Алфавитный указатель терминов
актив цифровой | 69 |
база знаний | 33 |
безопасность информационная | 52 |
валидация информационной модели | 40 |
ведение информационной модели | 37 |
верификация информационной модели | 39 |
время | 15 |
данные | 58 |
дефект информационной модели | 41 |
документ методический по обеспечению применения информационного моделирования | 8 |
ЕИП | 43 |
ЖЦ | 19 |
ЖЦ ИМ | 21 |
ЖЦ ОИМ | 20 |
ИМ | 53 |
ИМ ОКС | 56 |
ИМ ОПП | 55 |
использование информационной модели | 38 |
ИЦММ | 68 |
коллизия информационной модели | 42 |
матрица ответственности (в информационном моделировании) | 49 |
метод информационного моделирования | 6 |
методика информационного моделирования | 7 |
методология информационного моделирования | 1 |
моделирование информационное | 34 |
модель данных | 62 |
модель информационная | 53 |
модель информационная объекта капитального строительства | 56 |
модель информационная объекта пространственного планирования | 55 |
модель информационная цифровая | 66 |
модель информационная элемента жизненного цикла объекта информационного моделирования | 57 |
модель компьютерная | 54 |
модель местности цифровая | 67 |
модель местности цифровая инженерная | 68 |
модель электронная | 54 |
набор данных | 60 |
объект информационного моделирования | 9 |
объект пространственного планирования | 10 |
ОИМ | 9 |
ОПП | 10 |
подход | 2 |
подход датаориентированный | 5 |
подход документоориентированный | 3 |
подход моделеориентированный | 4 |
поле информационное | 51 |
представление информационной модели | 65 |
пространство | 13 |
пространство информационное единое | 43 |
пространство рабочее | 14 |
процесс производственный | 16 |
процесс технологический | 17 |
ресурс | 18 |
роль (в информационном моделировании) | 47 |
система информационного моделирования | 44 |
СОД | 45 |
среда | 12 |
среда общих данных | 45 |
средство информационного моделирования | 32 |
стадия (жизненного цикла объекта информационного моделирования/информационной модели) | 25 |
стоимость жизненного цикла | 23 |
стоимость жизненного цикла общая | 23 |
субъект информационного моделирования | 11 |
схема данных информационной модели | 62 |
сценарий применения технологии информационного моделирования | 30 |
технология информационного моделирования | 29 |
ТИМ | 29 |
тип данных | 59 |
точка принятия решения | 27 |
точка принятия ключевого решения | 28 |
ТПКР | 28 |
ТПР | 27 |
транспорт данных доверенный | 46 |
управление жизненным циклом | 22 |
управление информацией | 50 |
управление информационной моделью | 35 |
уровень внедрения технологии информационного моделирования | 31 |
фаза (жизненного цикла объекта информационного моделирования/информационной модели) | 24 |
формат данных | 61 |
формирование информационной модели | 36 |
функция (в информационном моделировании) | 48 |
цикл жизненный | 19 |
цикл жизненный информационной модели | 21 |
цикл жизненный объекта информационного моделирования | 20 |
ЦИМ | 66 |
ЦММ | 67 |
элемент информационной модели | 63 |
элемент информационной модели библиотечный | 64 |
этап (жизненного цикла объекта информационного моделирования/информационной модели) | 26 |
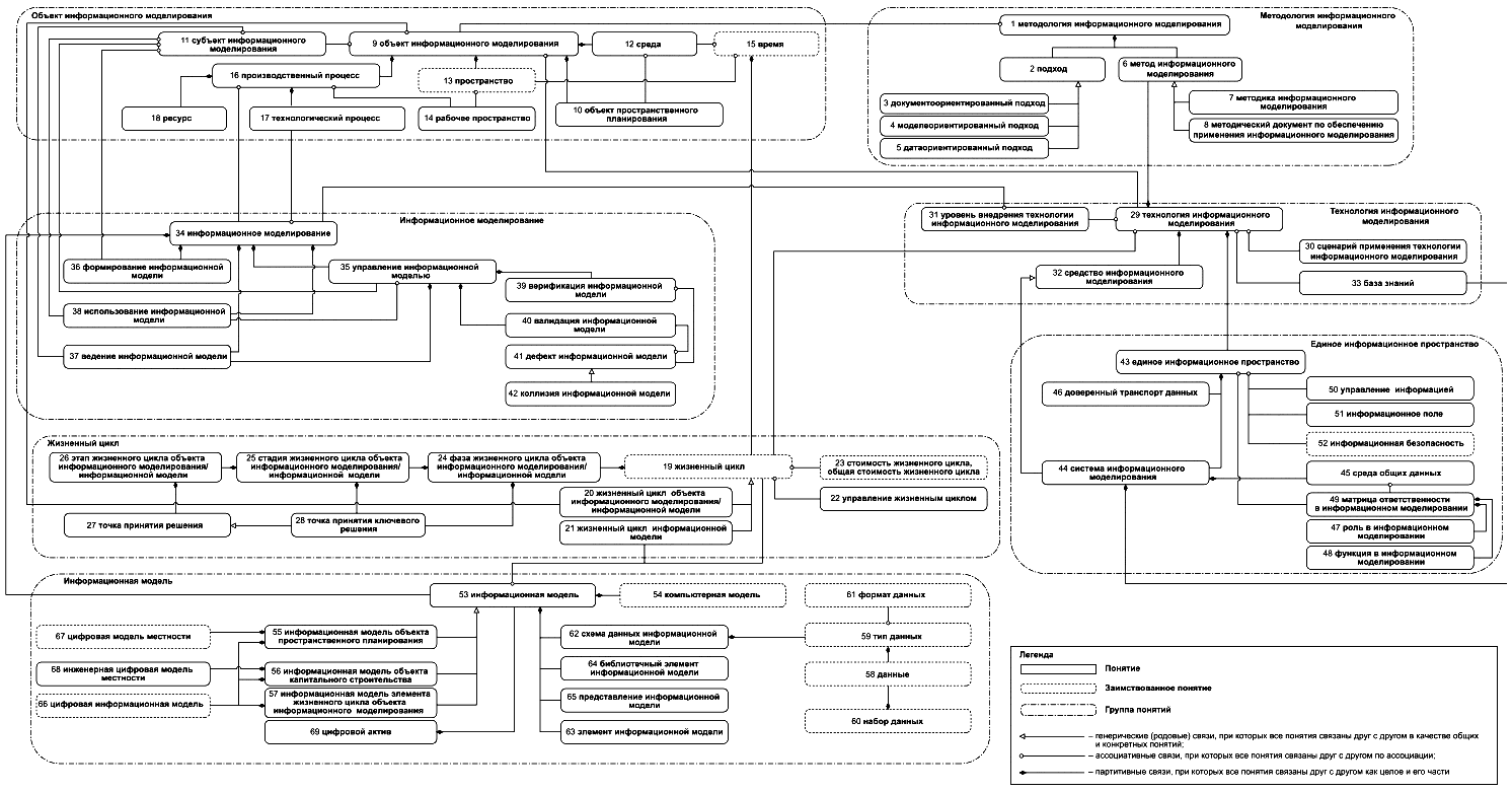
Приложение А
(справочное)
Классификационная схема понятий предметной области "Информационное моделирование в градостроительной деятельности"
![]() |
Рисунок А.1 - Классификационная схема понятий предметной области "Информационное моделирование в градостроительной деятельности"
Приложение Б
(справочное)
Общетехнические понятия, необходимые для понимания стандартов Единой системы информационного моделирования
Б.1
адекватность модели: Соответствие модели моделируемому изделию (процессу, явлению) по обоснованному перечню характеристик. [ГОСТ Р 57700.37-2021 [18], пункт 3.1] |
Б.2
актив (asset): Идентифицируемый предмет, вещь или объект, который имеет потенциальную или действительную ценность для организации. Примечания 1 Ценность может быть материальной или нематериальной, монетарной или немонетарной и включать риски и обязательства. Ценность может быть положительной или отрицательной на различных этапах жизни актива. 2 К физическим активам обычно относят оборудование, запасы и объекты недвижимости, принадлежащие организации. Физические активы противоположны нематериальным активам, не имеющим физической формы, таким как права пользования нематериальными объектами, бренды, цифровые активы, права использования интеллектуальной собственности, лицензии, интеллектуальные права, репутация и деловые отношения. 3 Группа активов, составляющая систему активов, может также рассматриваться как актив. [ГОСТ Р 55.0.01-2014/ИСО 55000:2014 [19], пункт 3.2.1] |
Б.3
атрибут (attribute): Единица информации сущности, определяемая конкретным типом или ссылкой на конкретную сущность. Примечание - Существует три вида атрибутов: прямые, обратные и производные. [ГОСТ Р 10.0.02-2019/ИСО 16739:2018 [20], пункт 3.1.2] |
Б.4
анализ (review): Определение пригодности, адекватности или результативности объекта для достижения установленных целей. Пример - Анализ со стороны руководства, анализ проектирования и разработки, анализ требований потребителей, анализ корректирующих действий и экспертный анализ. Примечание - Анализ может также включать определение эффективности. [ГОСТ Р ИСО 9000-2015 [8], пункт 3.11.2] |
Б.5
библиотека (library): Каталог, база данных или хранилище данных, имеющие отношение к информации в наборе данных. Примечание - Это информация из внешнего источника, на которую осуществляется ссылка без копирования информации в набор данных. [ГОСТ Р 10.0.02-2019/ИСО 16739:2018 [20], пункт 3.1.19] |
Б.6
бизнес-требование (business requirement): Требование, описывающее в терминах деловой среды, что необходимо предоставить или выполнить. [ГОСТ Р 10.0.03-2019/ИСО 29481-1:2016 [21], пункт 3.4] |
Б.7
внешняя ссылка (external reference): Ссылка на информацию вне набора данных, напрямую относящаяся к конкретной информации, из которой ведет ссылка в наборе данных. [ГОСТ Р 10.0.02-2019/ИСО 16739:2018 [20], пункт 3.1.14] |
Б.8
документ: Зафиксированная на носителе информация с реквизитами, позволяющими ее идентифицировать. [ГОСТ Р 7.0.8-2013 [22], статья 17] |
Примечание - Формы представления документа могут быть разнообразными (материальными и цифровыми).
Б.9 единая система информационного моделирования; ЕСИМ (The Unified system for information modeling): Система общетехнических и организационно-методических стандартов Российской Федерации в области информационного моделирования в градостроительной деятельности.
Б.10
единица (измерения) (величины): Величина фиксированного размера, которой присвоено числовое значение, равное 1, определяемая и принимаемая по соглашению для количественного выражения однородных с ней величин. Примечание - На практике широко применяется понятие узаконенные единицы, которое раскрывается как "система единиц и (или) отдельные единицы, установленные для применения в стране в соответствии с законодательными актами". [РМГ 29-2013 [23], пункт 3.1.4] |
Б.11
идентификация (identification): Функциональная возможность однозначного поиска, извлечения, изменения или удаления конкретных экземпляров. [ГОСТ Р 10.0.02-2019/ИСО 16739:2018 [20], пункт 3.1.17] |
Б.12
изделие: Предмет или набор предметов производства, подлежащих изготовлению в организации (на предприятии) по конструкторской документации. Примечания 1 Изделиями могут быть: устройства, средства, машины, агрегаты, аппараты, приспособления, оборудование, установки, инструменты, механизмы, системы и др. 2 Число изделий может измеряться в штуках (экземплярах). 3 К изделиям допускается относить завершенные и незавершенные предметы производства, в том числе заготовки. [ГОСТ 2.101-2016 [24], пункт 3.1] |
Б.13
модель: Сущность, воспроизводящая явление, объект или свойство объекта реального мира. [ГОСТ Р 57412-2017 [11], статья 3.1.1] |
Б.14
имитационная модель (simulation based model): Частный случай исполнения математической модели процесса, явления, который представляет процесс с определенной точностью; набор подобных исполнений позволяет выбрать требуемый вариант задания параметров процесса. [ГОСТ Р 57700.3-2017 [1], статья 3.4.4] |
Б.15
инвестиционно-строительная деятельность: Деятельность, направленная на привлечение, вложение и управление инвестициями (инвестирование) для строительства, реконструкции и капитального ремонта, организацию (планирование), ввод в эксплуатацию объектов производственного и непроизводственного назначения и линейных сооружений. [ГОСТ Р 57363-2023 [25], пункт 3.1] |
Б.16
информация (information): Структурированные данные, обладающие актуальностью и целями, которые могут быть вписаны в контекст (семантически контекстуализированы), классифицированы, оценены и откорректированы. Пример - Диаметр вала составляет 30 мм. [ГОСТ Р 57321.2-2018 [26], пункт 3.2] |
Б.17
критерий приемлемости (acceptance criteria): Числовые предельные значения, диапазоны или другие критерии, определяющие область приемлемости продукции или процесса. [ГОСТ Р 50.02.01-2017 [27], статья 18] |
Б.18
математическая модель компьютерная: Модель, в которой сведения об объекте моделирования представлены в виде математических символов и выражений. Примечание - Математические модели в зависимости от метода нахождения решения (определения вида зависимости одних параметров модели от других) подразделяют на аналитические, численные и имитационные по ГОСТ Р 57412 [10]. [ГОСТ Р 57700.21-2020 [28], статья 3.15] |
Б.19 ограничение: Атрибут, выраженный в виде запрета, предела или условия, накладываемых на ОИМ или его элементы на всем ЖЦ ОИМ или отдельных его фазах, стадиях, этапах.
Б.20
онтология (ontology): Совокупность терминов, выражений отношения и связанных с ними определений на естественном языке вместе с одной или несколькими формальными теориями, предназначенными для отражения заданных интерпретаций этих определений. [ГОСТ Р ИСО/МЭК 21838-1-2021 [29], пункт 3.14] |
Б.21
отношение (relation): Способ, которым связаны сущности. [ГОСТ Р ИСО/МЭК 21838-1-2021 [29], пункт 3.4] |
Б.22 параметр: Атрибут, выраженный в виде переменной, определяемой функцией, которая получает значение при ее вызове.
Примечание - Параметр зависит от других атрибутов и вычисляется по определенным правилам и/или формулам.
Б.23
показатель: Качественная или количественная оценка относительной степени достижения заданной качественной характеристики. Примечание 1 - Соответствие показателей можно проверять по описательной модели, например, по информационной модели здания (сооружения) и по стандарту информационного моделирования. Примечание 2 - Результат может быть следующим: "истина", "ложь" или "неизвестно". [ГОСТ Р 57563-2017 [30], пункт 3.11] |
Б.24
проект (project): Уникальный процесс, состоящий из совокупности скоординированных и управляемых видов деятельности с начальной и конечной датами, предпринятый для достижения цели, соответствующий конкретным требованиям, включая ограничения по срокам, стоимости и ресурсам. Примечания 1 Отдельный проект может быть частью структуры более крупного проекта и обычно имеет установленную дату начала и окончания. 2 В некоторых проектах цели и область применения актуализируются, а характеристики продукции или услуги определяются по мере реализации проекта. 3 Выходом проекта могут быть одно изделие или несколько единиц продукции или услуги. 4 Проектная организация обычно является временной, создаваемой на время выполнения проекта. 5 Сложность взаимодействий между различными видами проектной деятельности не обязательно связана с размером проекта. [Источник: ИСО 10006:2003, 3.6, измененный - примечания 1 и 3 были изменены] [ГОСТ Р ИСО 9000-2015 [8], пункт 3.4.2] |
Б.25
процесс (process): Совокупность взаимосвязанных или взаимодействующих функций, преобразовывающих входные данные в выходные. Примечания 1 Входные данные какого-либо процесса, как правило, являются выходными данными других процессов. 2 Процесс, соответствие которого конечному продукту не может быть экономически быстро подтверждено, относят, как правило, к категории "специальный или особый процесс". [ГОСТ Р 57317-2016 [31], статья 2.2.18] |
Б.26
событие: Происшествие, проявление или изменение совокупности обстоятельств. Примечание 1 - Событие может быть единичным или многократным, иметь несколько причин и приводить к нескольким последствиям. Примечание 2 - Событие может заключаться в том, что ожидаемое явление не имело места или случилось что-то непредвиденное. Примечание 3 - Событие может также быть названо терминами "инцидент" или "несчастный случай". Примечание 4 - Событие без последствий (4.6.1.3) может также быть названо терминами "случай без происшествий", "инцидент", "потенциальное происшествие" или "предаварийная ситуация". [ГОСТ Р 51897-2021 (ISO Guide 73:2009) [32], статья 4.5.1.3] |
Б.27 среда обитания человека: Совокупность объектов, явлений и факторов окружающей (природной и искусственной) среды, определяющая условия жизнедеятельности человека.
Б.28
средство моделирования данных (англ. - DMF), data modeling facility: Совокупность правил, предназначенных для определения схемы данных и манипулирования данными, хранимыми со схемой. [ГОСТ 33707-2016 (ISO/IEC 2382:2015) [33], статья 4.1322] |
Б.29
технология: Результат научно-технической деятельности, который может служить основой определенной практической деятельности в сфере промышленности (в том числе наукоемкой или высокотехнологичной). Примечание - Результат деятельности может быть представлен в одной из следующих форм: - продуктовая технология - описание устройства, конструктивных решений и характеристик, условий и порядка использования техники; - производственная технология - описание приемов, методов, операций и процессов различного характера, программного обеспечения, предназначенных для использования в производстве техники и материалов; - состав используемых в производстве материалов. [ГОСТ Р 59677-2022 [34], пункт 3.1.1] |
Б.30
технологии дополненной реальности: Комплекс технологических решений, позволяющий с использованием специальных средств обработки и отображения информации (например, очки и шлемы дополненной реальности) дополнять объекты реального мира виртуальными элементами различной модальности (изображения, текст, аудио и пр.). [ГОСТ Р 59278-2020 [35], пункт 3.6] |
Б.31
транзакция (transaction): Коммуникационное событие, осуществляющее взаимосвязь между двумя ролями. [ГОСТ Р 10.0.03-2019/ИСО 29481-1:2016 [21], пункт 3.20] |
Б.32
требование (requirement): Потребность или ожидание, которое установлено, обычно предполагается или является обязательным. Примечания 1 Слова "обычно предполагается" означают, что это общепринятая практика организации и заинтересованных сторон, что рассматриваемые потребности или ожидания предполагаются. 2 Установленным является такое требование, которое определено, например, в документированной информации. 3 Для обозначения конкретного вида требования могут применяться определяющие слова, например, такие, как требование к продукции, требование к менеджменту качества, требование потребителя, требование к качеству. 4 Требование может быть сформировано разными заинтересованными сторонами или самой организацией. 5 Для достижения высокой удовлетворенности потребителя может потребоваться удовлетворить ожидание потребителя, даже если оно не установлено, не является предполагаемым или обязательным. 6 Термин является одним из числа общих терминов и определений для стандартов ИСО на системы менеджмента, приведенных в Приложении к Сводным дополнениям ИСО Директив ИСО/МЭК, часть 1. Исходное определение было модифицировано посредством добавления примечаний 3-5. [ГОСТ Р ИСО 9000-2015 [8], пункт 3.6.4] |
Б.33
уникальный идентификатор (УИД) (unique Identifier (UID)): Код, представленный одним специальным набором знаков, которые поставлены в соответствие объекту или группе объектов на протяжении срока существования объекта в рамках специального домена и области применения системы идентификации объекта. [ГОСТ Р ИСО 16678-2017 [36], пункт 2.1.21] |
Б.34
управление активами (asset management): Скоординированная деятельность организации по реализации ценности от активов. Примечания 1 Реализация ценности, как правило, включает балансировку эффектов от затрат, рисков перспектив и производительности. 2 Деятельность может также относиться к применению элементов системы управления активами. 3 Термин "деятельность" имеет широкое значение и может включать, например, применяемый подход, процесс планирования, реализацию планов. [ГОСТ Р 55.0.01-2014/ИСО 55000:2014 [19], пункт 3.3.1] |
Б.35
уровень готовности технологии: Показатель состояния процесса разработки отдельной технологии, позволяющий в рамках формализованной шкалы оценить степень ее зрелости для практического использования при разработке и производстве инновационной продукции. [ГОСТ Р 59677-2022 [34], пункт 3.1.9] |
Б.36
экземпляр (instance): Реализация сущности. Примечание - Аналог термина "экземпляр класса" в объектно-ориентированном программировании. [ГОСТ Р 10.0.02-2019/ИСО 16739:2018 [20], пункт 3.1.18] |
Библиография
[1] | ГОСТ Р 57700.3-2017 | Численное моделирование динамических рабочих процессов в социотехнических системах. Термины и определения |
[2] | ГОСТ Р ИСО 6707-1-2020 | Здания и сооружения. Общие термины |
[3] | ГОСТ Р 58307-2018 | Часовое дело. Технико-коммерческие определения |
[4] | ГОСТ Р ИСО/МЭК 12207-2010 | Информационная технология. Системная и программная инженерия. Процессы жизненного цикла программных средств |
[5] | ГОСТ Р МЭК 60300-3-3-2021 | Надежность в технике. Менеджмент надежности. Стоимость жизненного цикла |
[6] | ГОСТ Р ИСО 9001-2015 | Системы менеджмента качества. Требования |
[7] | Постановление Правительства Российской Федерации от 17 мая 2024 г. № 614 "Об утверждении Правил формирования и ведения информационной модели объекта капитального строительства, состава сведений, документов и материалов, включаемых в информационную модель объекта капитального строительства и представляемых в форме электронных документов, и требований к форматам указанных электронных документов" | |
[8] | ГОСТ Р ИСО 9000-2015 | Системы менеджмента качества. Основные положения и словарь |
[9] | ГОСТ Р 58833-2020 | Защита информации. Идентификация и аутентификация. Общие положения |
[10] | ГОСТ Р ИСО/МЭК 27000-2021 | Информационные технологии. Методы и средства обеспечения безопасности. Системы менеджмента информационной безопасности. Общий обзор и терминология |
[11] | ГОСТ Р 57412-2017 | Компьютерные модели в процессах разработки, производства и эксплуатации изделий. Общие положения |
[12] | ГОСТ 34.321-96 | Информационные технологии. Система стандартов по базам данных. Эталонная модель управления данными |
[13] | ГОСТ Р 52573-2006 | Географическая информация. Метаданные |
[14] | ГОСТ Р 52292-2004 | Информационная технология. Электронный обмен информацией. Термины и определения |
[15] | ГОСТ 21.608-2021 | Система проектной документации для строительства. Правила выполнения рабочей документации внутреннего электрического освещения |
[16] | ГОСТ 28441-99 | Картография цифровая. Термины и определения |
[17] | Приказ Министерства финансов Российской Федерации от 30.05.2022 № 86н "Об утверждении Федерального стандарта бухгалтерского учета ФСБУ 14/2022 "Нематериальные активы" (Зарегистрирован в Министерстве юстиции Российской Федерации 28.06.2022 № 69031) | |
[18] | ГОСТ Р 57700.37-2021 | Компьютерные модели и моделирование. Цифровые двойники изделий. Общие положения |
[19] | ГОСТ Р 55.0.01-2014/ ИСО 55000:2014 | Управление активами. Национальная система стандартов. Общее представление, принципы и терминология |
[20] | ГОСТ Р 10.0.02-2019/ ИСО 16739:2018 | Система стандартов информационного моделирования зданий и сооружений. Отраслевые базовые классы (IFC) для обмена и управления данными об объектах строительства. Часть 1. Схема данных |
[21] | ГОСТ Р 10.0.03-2019/ ИСО 29481-1:2016 | Система стандартов информационного моделирования зданий и сооружений. Информационное моделирование в строительстве. Справочник по обмену информацией. Часть 1. Методология и формат |
[22] | ГОСТ Р 7.0.8-2013 | Система стандартов по информации, библиотечному и издательскому делу. Делопроизводство и архивное дело. Термины и определения |
[23] | РМГ 29-2013 | Государственная система обеспечения единства измерений. Метрология. Основные термины и определения |
[24] | ГОСТ 2.101-2016 | Единая система конструкторской документации. Виды изделий |
[25] | ГОСТ Р 57363-2023 | Управление проектом в строительстве. Деятельность управляющего проектом (технического заказчика) |
[26] | ГОСТ Р 57321.2-2018 | Менеджмент знаний. Менеджмент знаний в области инжиниринга. Часть 2. Проектирование на основе баз знаний |
[27] | ГОСТ Р 50.02.01-2017 | Система оценки соответствия в области использования атомной энергии. Основные термины и определения |
[28] | ГОСТ Р 57700.21-2020 | Компьютерное моделирование в процессах разработки, производства и обеспечения эксплуатации изделий. Термины и определения |
[29] | ГОСТ Р ИСО/ МЭК 21838-1-2021 | Информационные технологии. Онтологии высшего уровня (TLO). Часть 1. Требования |
[30] | ГОСТ Р 57563-2017 | Моделирование информационное в строительстве. Основные положения по разработке стандартов информационного моделирования зданий и сооружений |
[31] | ГОСТ Р 57317-2016 | Системы промышленной автоматизации и интеграция. Термины и определения |
[32] | ГОСТ Р 51897-2021 (ISO Guide 73:2009) | Менеджмент риска. Термины и определения |
[33] | ГОСТ 33707-2016 (ISO/IEC 2382:2015) | Информационные технологии. Словарь |
[34] | ГОСТ Р 59677-2022 | Комплексная система управления научными исследованиями и разработками. Оценка уровней готовности технологий и систем |
[35] | ГОСТ Р 59278-2020 | Информационная поддержка жизненного цикла изделий. Интерактивные электронные технические руководства с применением технологий искусственного интеллекта и дополненной реальности. Общие требования |
[36] | ГОСТ Р ИСО 16678-2017 | Система защиты от фальсификации и контрафакта. Идентификация интероперабельных объектов и связанные системы проверки подлинности для противодействия фальсификациям и незаконной торговле |
УДК 004.9:006.354 | ОКС 01.040 |
91.040.01 | |
35.240.67 | |
35.240.01 | |
Ключевые слова: информационное моделирование, единая система информационного моделирования, ЕСИМ, термины, определения, технология информационного моделирования | |
