ГОСТ ISO 10993-9-2022
МЕЖГОСУДАРСТВЕННЫЙ СТАНДАРТ
Изделия медицинские
ОЦЕНКА БИОЛОГИЧЕСКОГО ДЕЙСТВИЯ МЕДИЦИНСКИХ ИЗДЕЛИЙ
Часть 9
Основные принципы идентификации и количественного определения потенциальных продуктов деградации
Medical devices. Biological evaluation of medical devices. Part 9. Framework for identification and quantification of potential degradation products
МКС 11.100.20
Дата введения 2023-07-01
Предисловие
Цели, основные принципы и общие правила проведения работ по межгосударственной стандартизации установлены ГОСТ 1.0 "Межгосударственная система стандартизации. Основные положения" и ГОСТ 1.2 "Межгосударственная система стандартизации. Стандарты межгосударственные, правила и рекомендации по межгосударственной стандартизации. Правила разработки, принятия, обновления и отмены"
Сведения о стандарте
1 ПОДГОТОВЛЕН Автономной некоммерческой организацией "Институт медико-биологических исследований и технологий" (АНО "ИМБИИТ") на основе собственного перевода на русский язык англоязычной версии стандарта, указанного в пункте 5
2 ВНЕСЕН Федеральным агентством по техническому регулированию и метрологии
3 ПРИНЯТ Межгосударственным советом по стандартизации, метрологии и сертификации (протокол от 31 августа 2022 г. N 153-П)
За принятие проголосовали:
Краткое наименование страны по МК (ИСО 3166) 004-97 | Код страны по МК (ИСО 3166) 004-97 | Сокращенное наименование национального органа по стандартизации |
Беларусь | BY | Госстандарт Республики Беларусь |
Казахстан | KZ | Госстандарт Республики Казахстан |
Киргизия | KG | Кыргызстандарт |
Россия | RU | Росстандарт |
Узбекистан | UZ | Узстандарт |
4 Приказом Федерального агентства по техническому регулированию и метрологии от 26 октября 2022 г. N 1194-ст межгосударственный стандарт ГОСТ ISO 10993-9-2022 введен в действие в качестве национального стандарта Российской Федерации с 1 июля 2023 г.
5 Настоящий стандарт идентичен международному стандарту ISO 10993-9:2019* "Оценка биологического действия медицинских изделий. Часть 9. Основные принципы идентификации и количественного определения потенциальных продуктов деградации" ("Biological evaluation of medical devices - Part 9: Framework for identification and quantification of potential degradation products", IDT).
________________
* Доступ к международным и зарубежным документам, упомянутым в тексте, можно получить, обратившись в Службу поддержки пользователей. - .
Наименование настоящего стандарта изменено относительно наименования указанного международного стандарта для приведения в соответствие с ГОСТ 1.5 (подраздел 3.6).
При применении настоящего стандарта рекомендуется использовать вместо ссылочных международных стандартов соответствующие им межгосударственные стандарты, сведения о которых приведены в дополнительном приложении ДА
6 ВЗАМЕН ГОСТ ISO 10993-9-2015
Информация о введении в действие (прекращении действия) настоящего стандарта и изменений к нему на территории указанных выше государств публикуется в указателях национальных стандартов, издаваемых в этих государствах, а также в сети Интернет на сайтах соответствующих национальных органов по стандартизации.
В случае пересмотра, изменения или отмены настоящего стандарта соответствующая информация будет опубликована на официальном интернет-сайте Межгосударственного совета по стандартизации, метрологии и сертификации в каталоге "Межгосударственные стандарты"
Введение
ISO (Международная организация по стандартизации) является федерацией национальных органов по стандартизации (органов - членов ISO). Работу по подготовке международных стандартов проводят через технические комитеты ISO. Каждая организация-член, заинтересованная в области деятельности, для которой создан технический комитет, имеет право быть представленной в данном комитете. Международные правительственные и неправительственные организации также принимают участие в работе ISO. ISO тесно сотрудничает с Международной электротехнической комиссией (IEC по вопросам стандартизации электротехнической продукции.
Процедуры, примененные при разработке настоящего стандарта, а также процедуры, предназначенные для его дальнейшей поддержки, приведены в Директивах ISO/IEC, часть 1. В частности, следует отметить необходимость различных критериев утверждения для различных типов документов ISO. Настоящий стандарт составлен в соответствии с редакционными правилами Директив ISO/IEC, часть 2 (www.iso.org/directives).
Некоторые элементы настоящего стандарта могут быть объектом патентных прав. ISO снимает с себя ответственность за обозначение каких-либо патентных прав. Сведения о патентных правах, обозначенных при разработке настоящего стандарта, будут указаны во введении и/или в перечне полученных патентных деклараций ISO (см. www.iso.org/patents).
Любая торговая марка, упомянутая в настоящем стандарте, является информацией, приведенной для удобства пользователей, и не является рекламой.
Для разъяснения добровольного характера применения стандартов, значений конкретных терминов ISO и выражений, относящихся к оценке соответствия, а также информации о соблюдении ISO принципов Всемирной торговой организации (ВТО) по техническим барьерам в торговле (ТБТ) см. следующий URL: www.iso.org/iso/foreword.html.
Настоящий стандарт разработан Техническим комитетом ISO/TC 194 "Биологическая и клиническая оценка медицинских изделий".
Настоящий стандарт представляет собой третье пересмотренное издание, которое отменяет и заменяет второе издание ISO 10993-9:2009, и содержит следующие изменения:
a) термин "биодеградация" заменен на термин "деградация";
b) информация о методах исследований дополнена с учетом наноматериалов и соответствующих стандартов на конкретные материалы.
Перечень всех стандартов серии ISO 10993 приведен на официальном сайте ISO.
Все отзывы и вопросы по настоящему стандарту следует направлять в национальный орган по стандартизации пользователя. Полный список данных органов приведен по адресу www.iso.org/ members.html.
Настоящий стандарт устанавливает основные принципы, на которых основаны методы исследований по идентификации и количественному определению продуктов деградации конкретных материалов, в ISO 10993-13 (для медицинских изделий из полимерных материалов), ISO 10993-14 (для медицинских изделий из керамики) и ISO 10993-15 (для медицинских изделий из металлов и сплавов).
Результаты исследований используют для оценки биологического действия материалов и медицинских изделий в соответствии с другими стандартами серии ISO 10993.
Материалы, используемые для создания медицинских изделий, могут образовывать продукты деградации при контакте с биологической средой, и на организм человека эти продукты могут оказывать иное воздействие, чем сам материал.
Механический износ материала приводит к образованию частиц, которые не являются объектами применения настоящего стандарта. Настоящий стандарт распространяется на вещества, высвобождаемые с поверхности медицинского изделия из-за выщелачивания, химического распада или коррозии, что может привести к образованию ионов или разнообразных реакционоспособных продуктов в виде органических или неорганических соединений.
Продукты деградации могут быть реакционноспособными или стабильными и не вступать в биохимическую реакцию с окружающей средой. Тем не менее накопление значительного количества стабильных продуктов деградации может оказать физическое воздействие на окружающие ткани. Продукты деградации могут оставаться в местах их образования или переноситься в биологической среде посредством различных механизмов.
Уровень биологической переносимости продуктов деградации зависит от их свойств и концентрации, и его следует оценивать в первую очередь в клиническом эксперименте целенаправленными исследованиями. Для теоретически возможных, новых и/или неизвестных продуктов деградации необходимо применять соответствующие методы исследований. Для медицинских изделий, в которых происходит образование изученных и клинически приемлемых продуктов деградации, дальнейшие испытания допускается не проводить.
В процессе менеджмента риска следует учитывать, что безопасность и эффективность медицинского изделия зависят от возможности возникновения непреднамеренной или преждевременной деградации.
Настоящий стандарт допускается применять к материалам, используемым в любом изделии, подпадающем под понятие "медицинское изделие", приведенное в ISO 10993-1, даже если к таким изделиям установлены требования, отличные от применимых требований к медицинским изделиям, например каркас тканеинженерного медицинского изделия или матрикс-носитель.
1 Область применения
Настоящий стандарт распространяется на медицинские изделия (МИ) и устанавливает основные принципы идентификации и количественного определения потенциальных продуктов деградации, включая основные принципы планирования и проведения исследований деградации. Результаты исследований МИ на деградацию рекомендуется использовать при оценке биологического действия МИ в соответствии со стандартами серии ISO 10993.
Настоящий стандарт распространяется на резорбируемые и нерезорбируемые материалы.
Настоящий стандарт не распространяется:
a) на продукты деградации, образовавшиеся в результате механических процессов (методы исследований продуктов деградации этого типа установлены в стандартах на конкретные материалы).
Примечание - Деградация материала в результате только механического процесса, как правило, приводит к образованию материальных частиц. Такие продукты деградации могут вызвать биологический ответ, поэтому МИ, в которых происходит образование этих продуктов деградации, должны быть подвергнуты оценке биологического действия в соответстии с другими стандартами серии ISO 10993;
b) продукты выщелачивания, которые не являются продуктами деградации;
c) МИ или их компоненты, не вступающие в прямой или опосредованный контакт с организмом пациента.
2 Нормативные ссылки
В настоящем стандарте использованы нормативные ссылки на следующие стандарты [для датированных ссылок применяют только указанное издание ссылочного стандарта, для недатированных - последнее издание (включая все изменения]:
ISO 10993-1, Biological evaluation of medical devices - Part 1: Evaluation and testing within a risk management process (Оценка биологического действия медицинских изделий. Часть 1. Оценка и исследования в процессе менеджмента риска)
ISO 10993-2, Biological evaluation of medical devices - Part 2: Animal welfare requirements (Оценка биологического действия медицинских изделий. Часть 2. Требования к охране здоровья животных)
ISO 10993-13, Biological evaluation of medical devices - Part 13: Identification and quantification of degradation products from polymeric medical devices (Оценка биологического действия медицинских изделий. Часть 13. Идентификация и количественная оценка продуктов разложения в полимерных медицинских устройствах)
ISO 10993-14, Biological evaluation of medical devices - Part 14: Identification and quantification of degradation products from ceramics (Оценка биологическая медицинских изделий. Часть 14. Идентификация и количественная оценка продуктов разложения керамики)
ISO 10993-15, Biological evaluation of medical devices - Part 15: Identification and quantification of degradation products from metals and alloys (Оценка биологического действия медицинских изделий. Часть 15. Идентификация и количественное определение продуктов деградации изделий из металлов и сплавов)
3 Термины и определения
В настоящем стандарте применены термины по ISO 10993-1, а также следующие термины с соответствующими определениями.
ISO и IEC поддерживают терминологическую базу данных, используемую в целях стандартизации, по следующим адресам:
- электропедия IEC: доступна по адресу http://www.electropediа.org/;
- платформа онлайн-просмотра ISO: доступна по адресу http://www.iso.org/obp.
3.1 деградация (degradation): Разрушение материала.
3.2 абсорбция (absorb): Проникновение в организм неэндогенного (чужеродного) материала или вещества через клетки и/или ткани или ассимиляция их с течением времени.
3.3 продукт выщелачивания (leachable): Вещества, которые могут выделяться из МИ или материала в процессе клинического применения.
3.4 коррозия (corrosion): Воздействие на металлические материалы путем химических или электрохимических реакций.
Примечание 1 - Иногда термин "коррозия" употребляют в более широком смысле для обозначения ухудшения качества других материалов. В настоящем стандарте он относится к металлам и сплавам.
3.5 вещество (substance): Химический элемент, соединение или комплекс соединений.
3.6 компонент (component): Одна часть из нескольких составляющих МИ.
3.7 продукт деградации (degradation product): Любая частица или химическое соединение, образовавшееся при химическом разрушении исходного материала.
3.8 рабочая среда (service environment): Анатомическое расположение МИ при предполагаемом его применении, включая окружающие жидкости, ткани и биомолекулы.
4 Принципы идентификации и количественного определения потенциальных продуктов деградации
4.1 Общие положения
Подход к оценке деградации зависит от природы исследуемого материала, МИ и расположения конкретного МИ в организме. Модели деградации in vitro, выбранные для оценки, должны отражать эти факторы. Для проведения исследований биологическая среда не требуется. Исследование допускается проводить в условиях, моделирующих условия клинического применения МИ.
Выявлено, что некоторые модели деградации in vitro не отражают всех факторов рабочей среды (например, механические процессы), которые могут повлиять на процесс деградации материала. Все эти факторы должны быть учтены при моделировании исследований МИ в условиях in vitro.
Следует учитывать, что изменения свойств материала в процессе деградации может привести к различным биологическим ответам.
Необходимо использовать информацию об изменениях свойств конкретного материала (например, кристаллизации полимерных материалов) и применять для исследований соответствующие стандарты.
При планировании исследований на деградацию МИ следует применять стандарты для идентификации и количественного определения продуктов деградации материалов или МИ конкретных групп, например ISO 10993-13 - для полимерных материалов, ISO 10993-14 - для керамических материалов и ISO 10993-15 - для металлов и сплавов, при отсутствии соответствующего стандарта для конкретного материала. При исследовании МИ, состоящего из материалов двух видов или более, учитывают требования всех соответствующих стандартов по деградации этих материалов.
В ISO 10993-13, ISO 10993-14 и ISO 10993-15 установлены требования к исследованиям только продуктов деградации, образованных в результате химического изменения готового МИ. Указанные стандарты не применяют к МИ, деградация которых произошла в процессе клинического применения в результате механической нагрузки, износа или воздействия электромагнитного излучения. Для таких МИ следует применять другие методы исследований.
4.2 Предварительный анализ данных
Неотъемлемой частью оценки биологического действия МИ является тщательное прогнозирование способности материала к деградации, включая ожидаемую и непредвиденную деградацию. Начальным этапом прогнозирования является оценка химических характеристик материалов и МИ, а также известных механизмов их деградации. Затем оценивают необходимость проведения экспериментального исследования деградации МИ и составляют план исследований.
Следует учитывать, что не всегда необходимо и целесообразно проводить исследования деградации всех МИ. Обоснования необходимости проведения исследований МИ на деградацию представлены в приложении А.
В обоснование необходимости проведения исследований деградации МИ следует включать анализ источников информации и/или задокументированные данные об опыте клинического применения. Руководство по надлежащему анализу источников информации приведено в ISO 10993-1. По результатам такого анализа может быть принято решение об отсутствии необходимости проведения дальнейших исследований деградации МИ.
Руководство по оценке биологического действия продуктов выщелачивания, включая продукты деградации, представлено в ISO 10993-1, ISO 10993-16 и ISO 10993-17. В ISO 10993-18 приведено руководство по определению химических характеристик материалов и их продуктов выщелачивания, используемых в МИ. В ISO/TS 10993-19 приведено руководство по определению физико-химических, морфологических и топографических характеристик материалов. Перед проведением исследований деградации МИ рекомендуется применять указанные стандарты для установления отличий продуктов деградации от других продуктов выщелачивания.
Примечание - Несмотря на различия между продуктами выщелачивания и деградации, допускается совмещать их исследования. Установление отличий продуктов деградации и выщелачивания может не потребоваться для дальнейшей оценки биологического действия МИ. Тем не менее если снижение уровня выщелачиваемых компонентов является необходимым для контроля риска, данную информацию следует учитывать. Также некоторые продукты деградации могут не выщелачиваться из МИ, при этом оказывая влияние на его свойства.
4.3 Планирование исследования
План исследования и его цель должны быть составлены и оформлены в соответствии с 4.1. В плане указывают методы исследований по определению следующих характеристик продуктов деградации МИ:
a) химических;
b) физико-химических;
c) морфологических (если применимо).
В плане исследования также приводят методы получения продуктов деградации. Методы должны быть оптимизированы для обнаружения продуктов деградации и обоснованы. Продукты деградации идентифицируют и количественно определяют методами, установленными в ISO 10993-18.
При утверждении плана исследования МИ, состоящего из нескольких компонентов, учитывают каждый компонент или материал, синергическое влияние на деградацию различных компонентов, а также возможность вторичных реакций между продуктами деградации.
Примечание - Деградацию МИ, как правило, можно смоделировать методами in vitro. При проведении иследования необходимо контролировать значение pH, которое должно находиться в клинически значимом диапазоне, особенно если значение pH может повлиять на состав продуктов деградации. Следует учитывать, что значение pH рабочей среды, отличающееся от требуемого, может повлиять как на скорость деградации, так и на количество полученных побочных продуктов.
4.4 Определение характеристик продуктов деградации медицинских изделий
Продукты деградации, полученные в ходе исследования, могут представлять собой частицы, растворимые соединения или ионы. Для определения характеристик продуктов деградации используют соответствующие аналитические методы, которые должны быть обоснованы и приведены в отчете об исследовании. Если в качестве продуктов деградации получены частицы, то в описание их характеристик необходимо включать размер, форму, площадь поверхности и другие значимые характеристики.
Следует учитывать, что физические и химические свойства материалов, состоящих из твердых наночастиц (примерно от 1 до 100 нм), могут изменяться и влиять на их токсикологические свойства. При исследовании МИ, состоящих из наноматериалов или содержащих наноматериалы, следует руководствоваться ISO/TR 10993-22 для обязательного учета при оценке риска их влияния на свойства и характеристики МИ.
Если требуется проведение оценки биологического действия продуктов деградации, то необходимо дополнительно включать ее в план исследования.
Рекомендации по исследованию деградации МИ представлены в приложении В. В протокол оценки биологического действия продуктов деградации МИ включают:
a) идентификационные данные и характеристики МИ и/или материала и предполагаемое клиническое применение;
b) идентификацию и характеристику возможного механизма деградации;
c) идентификацию и характеристику известных, вероятных и потенциальных продуктов деградации;
d) методы исследований.
Степень и скорость высвобождения продуктов деградации зависят от таких факторов, как процессы производства МИ, которые изменяют состав и структуру поверхности, миграции веществ к поверхности из объема материала, растворимости, химического состава, физиологической среды и т.д.
5 Отчет об исследовании
В отчет об исследовании включают следующую информацию, если требуется:
a) характеристики материала и/или МИ в соответствии с В.2, включая предполагаемое применение и категорию контакта с организмом пациента;
b) описание предполагаемого механизма деградации (например, гидролизный, ферментный, окислительный и т.д.) и как исследование деградации надлежащим образом спланировано для оценки предполагаемого механизма;
c) сведения о процедуре исследования деградации (например, объект исследования, размеры образца, среда деградации, соотношение площади поверхности объекта исследования и объема среды деградации, стадии и параметры исследования, стратегия выборки, мониторинг и наблюдение и т.д.);
d) описание методов анализа, включая допустимые предельные значения и виды контроля;
e) сведения о соответствии испытательной лаборатории надлежащим лабораторным практикам и/или системе менеджмента качества, (например, о соответствии ISO/IEC 17025);
f) результаты идентификации и количественного определения продуктов деградации (например, форма и состояние продуктов деградации, их стабильность и применяемые методы контроля);
g) краткое описание результатов;
h) интерпретацию и обсуждение результатов.
Приложение А
(обязательное)
Обоснование необходимости проведения исследований медицинских изделий на деградацию
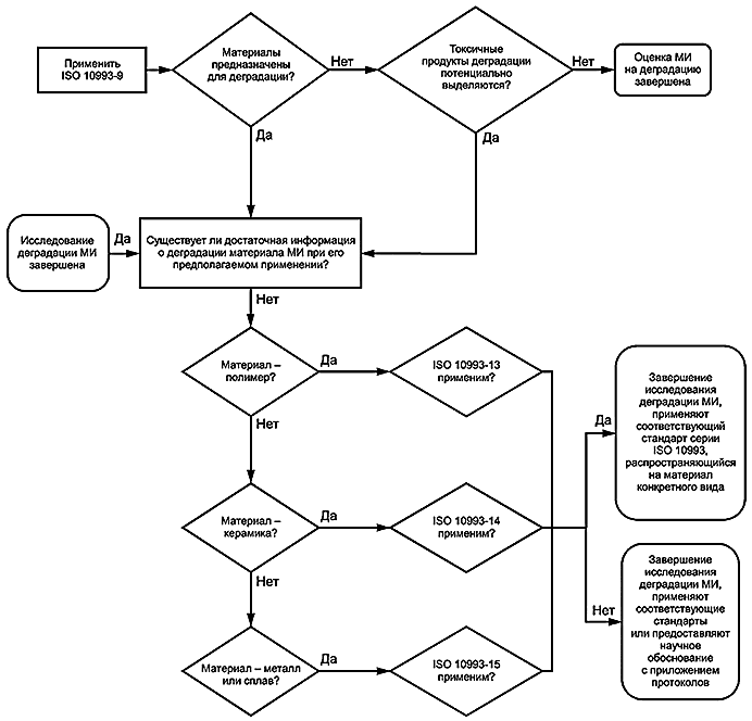
Исследование деградации МИ проводят:
a) если МИ предназначено для абсорбции в организме пациента;
b) МИ предназначено для имплантации на срок более 30 сут;
c) представлена информация о вероятном высвобождении токсических веществ из материала МИ при его контакте с организмом пациента.
Исследования МИ на деградацию допускается не проводить при наличии достаточной информации о составе материала МИ и процессе его изготовления, а также данных о продуктах деградации при предполагаемом клиническом применении МИ.
Примечание - Данные о деградации МИ могут включать информацию о механизме деградации, скорости деградации, идентификации и количестве продуктов деградации, а также форме/размере частиц и их распределении.
Решение о необходимости проведения исследований методами in vivo принимают на основании результатов исследований методами in vitro.
При изучении теоретически предсказуемых процессов деградации исследования по возможности проводят методами in vitro. При исследовании in vivo необходимо учитывать ISO 10993-2. Для определения вероятности деградации, ее скорости и идентификации предполагаемых продуктов деградации также следует рассмотреть необходимость проведения исследований in vivo и in vitro.
На рисунке А.1 приведена блок-схема обоснования проведения исследования деградации МИ. Для полимерных материалов, например из полилактидов, предназначенных для гидролитической деградации, следует применять ISO 13781.
|
Рисунок А.1 - Блок-схема обоснования проведения исследования деградации МИ
Приложение В
(справочное)
Рекомендации по исследованию деградации медицинских изделий
В.1 Общие положения
Настоящее приложение содержит положения, которые следует учитывать при исследовании потенциальной деградации МИ.
При отсутствии общей информации о деградации МИ и материалов, а также о биологическом действии возможных продуктов деградации проводят соответствующие исследования.
В.2 Описание медицинского изделия и/или материала
При описании исследуемого МИ и/или материала необходимо указывать:
a) наименование МИ и/или материала;
b) назначение МИ;
c) предполагаемое клиническое применение;
d) предполагаемую биологическую среду;
e) состав материала;
f) рекомендации по подготовке материала (на стадиях обработки, стерилизации);
g) состояние поверхности;
h) размеры;
i) конструкцию МИ или материалы (например, отдельный компонент, отдельный компонент, используемый в комбинации с другими и характер их взаимодействия, или многокомпонентное МИ с оценкой материала каждого составляющего его компонента);
j) продолжительность контакта с организмом человека;
k) срок хранения.
Примечание - Продолжительность хранения может повлиять на свойства некоторых МИ к деградации, поэтому необходимо проводить исследования деградации МИ с целью подтверждения обоснованности их установленного срока хранения;
l) другие значимые характеристики.
В.3 Оценка предполагаемых и известных продуктов деградации
B.3.1 Общие положения
Деградация может произойти по всему объему материала МИ или большей его части, а также по поверхности материала. Следует учитывать, что деградация по всему объему материала и его поверхности может произойти одновременно, при этом деградация поверхности может оказать влияние на деградацию в его объеме и наоборот.
В.3.2 Деградация по всему объему материала
Ожидаемая и непредвиденная деградация материала МИ по всему объему может приводить к образованию продуктов деградации в виде частиц, а также влиять на стабильность поверхности материала. Деградация материала по всему объему может происходить, например, в процессе:
- изготовления;
- стерилизации;
- хранения в связи с нестабильностью;
- проведения имплантации и во время пребывания имплантата в организме;
- изменения физического состояния, таких как набухание, фазовые переходы и т.д.;
- преднамеренной деградации in vivo.
В.3.3 Деградация поверхности материала
Высвобождение продуктов деградации с поверхности материала МИ может происходить:
- при химических реакциях (например, деполимеризации);
- выщелачивании;
- диффузии;
- отслаивании, отшелушивании.
В.3.4 Медицинское изделие, состоящее из нескольких компонентов или применяемое вместе с другими компонентами
В дополнение к перечисленным процессам, в ходе которых может происходить деградация однокомпонентного МИ, для многокомпонентного МИ необходимо рассмотреть следующие процессы:
- разрушение структур;
- расслаивание;
- миграцию веществ из одного компонента МИ в другой;
- возможность реакции между продуктами деградации.
Приложение ДА
(справочное)
Сведения о соответствии ссылочных международных стандартов межгосударственным стандартам
Таблица ДА.1
Обозначение ссылочного международного стандарта | Степень соответствия | Обозначение и наименование соответствующего межгосударственного стандарта |
ISO 10993-1 | IDT | ГОСТ ISO 10993-1-2021 "Изделия медицинские. Оценка биологического действия медицинских изделий. Часть 1. Оценка и исследования в процессе менеджмента риска" |
ISO 10993-2 | - |
|
ISO 10993-13 | IDT | ГОСТ ISO 10993-13-2016 "Изделия медицинские. Оценка биологического действия медицинских изделий. Часть 13. Идентификация и количественное определение продуктов деградации полимерных медицинских изделий" |
ISO 10993-14 | IDT | ГОСТ ISO 10993-14-2011 "Изделия медицинские. Оценка биологического действия медицинских изделий. Часть 14. Идентификация и количественное определение продуктов деградации изделий из керамики" |
ISO 10993-15 | IDT | ГОСТ ISO 10993-15-2011 "Изделия медицинские. Оценка биологического действия медицинских изделий. Часть 15. Идентификация и количественное определение продуктов деградации изделий из металлов и сплавов" |
* Соответствующий межгосударственный стандарт отсутствует. До его принятия рекомендуется использовать перевод на русский язык данного международного стандарта. Примечание - В настоящем стандарте использовано следующее условное обозначение степени соответствия стандартов: - IDT - идентичные стандарты. | ||
________________
В Российской Федерации действует ГОСТ Р ИСО 10993-2-2009 "Изделия медицинские. Оценка биологического действия медицинских изделий. Часть 2. Требования к обращению с животными".
Библиография
[1] | ISO 10271 | Dentistry - Corrosion test methods for metallic materials (Стоматология. Методы испытаний на коррозионную стойкость металлических материалов) |
[2] | ISO 10993-16 | Biological evaluation of medical devices - Part 16: Toxicokinetic study design for degradation products and leachables (Оценка биологического действия медицинских изделий. Часть 16. Концепция токсикокинетических исследований продуктов разложения и выщелачиваемых веществ) |
[3] | ISO 10993-17 | Biological evaluation of medical devices - Part 17: Establishment of allowable limits for leachable substances (Оценка биологическая медицинских изделий. Часть 17. Установление допустимых пределов выщелачиваемых веществ) |
[4] | ISO 10993-18:2005 | Biological evaluation of medical devices - Part 18: Chemical characterization of materials (Оценка биологическая медицинских изделий. Часть 18. Определение химических характеристик материалов) |
[5] | ISO/TS 10993-19 | Biological evaluation of medical devices - Part 19: Physico-chemical, morphological and topographical characterization of materials (Оценка биологического действия медицинских изделий. Часть 19. Исследования физико-химических, морфологических и топографических свойств материалов) |
[6] | ISO/TR 10993-22 | Biological evaluation of medical devices - Part 22: Guidance on nanomaterials (Оценка биологического действия медицинских изделий. Часть 22. Руководство по наноматериалам) |
[7] | ISO 13781 | Implants for surgery - Homopolymers, copolymers and blends on poly(lactide) - In vitro degradation testing (Имплантаты хирургические. Гомополимеры, сополимеры и смеси на основе полилактида. Испытание на разложение методом in vitro) |
[8] | ISO/IEC 17025 | General requirements for the competence of testing and calibration laboratories (Общие требования к компетентности испытательных и калибровочных лабораторий) |
УДК 615.46:002:006.354 | МКС 11.100.20 | IDT | |
Ключевые слова: медицинские изделия, оценка биологического действия, основные принципы идентификации и количественного определения продуктов деградации | |||
Электронный текст документа
и сверен по:
М.: ФГБУ "РСТ", 2022
