ПНСТ 933-2024
ПРЕДВАРИТЕЛЬНЫЙ НАЦИОНАЛЬНЫЙ СТАНДАРТ РОССИЙСКОЙ ФЕДЕРАЦИИ
Федеральная система каталогизации продукции для федеральных нужд
СТАНДАРТНЫЕ ФОРМАТЫ ОПИСАНИЯ
Правила разработки, утверждения и ведения
Federal product cataloging system for federal needs. Standard format the description. Rules for development, approval and maintenance
ОКС 35.240
Срок действия с 2025-01-01
до 2028-01-01
Предисловие
1 РАЗРАБОТАН Обществом с ограниченной ответственностью "ОПК" (ООО "ОПК") и Федеральным государственным бюджетным учреждением "Российский институт стандартизации" (ФГБУ "Институт стандартизации")
2 ВНЕСЕН Техническим комитетом по стандартизации ТК 430 "Каталогизация продукции"
3 УТВЕРЖДЕН И ВВЕДЕН В ДЕЙСТВИЕ Приказом Федерального агентства по техническому регулированию и метрологии от 30 октября 2024 г. № 81-пнст
Правила применения настоящего стандарта и проведения его мониторинга установлены в ГОСТ Р 1.16-2011 (разделы 5 и 6).
Федеральное агентство по техническому регулированию и метрологии собирает сведения о практическом применении настоящего стандарта. Данные сведения, а также замечания и предложения по содержанию стандарта можно направить не позднее чем за 4 мес до истечения срока его действия разработчику настоящего стандарта по адресу: 195009 Санкт-Петербург, улица Михайлова, д.17, литера Г, офис 2-41 и/или в Федеральное агентство по техническому регулированию и метрологии по адресу: 123112 Москва, Пресненская набережная, д.10, стр.2.
В случае отмены настоящего стандарта соответствующая информация будет опубликована в ежемесячном информационном указателе "Национальные стандарты" и также будет размещена на официальном сайте Федерального агентства по техническому регулированию и метрологии в сети Интернет (www.rst.gov.ru)
Введение
Настоящий стандарт разработан с целью повышения эффективности работ в рамках Федеральной системы каталогизации продукции для федеральных нужд за счет установления единых, обязательных для выполнения, требований к процедурам разработки и ведения стандартных форматов описания предметов снабжения при формировании и ведении разделов Федерального каталога продукции (ЕК 001-2023).
1 Область применения
Настоящий стандарт устанавливает:
- общие требования к стандартным форматам описания (СФО) предметов снабжения в федеральной системе каталогизации продукции для федеральных нужд (ФСКП);
- требования к структуре, содержанию и оформлению стандартных форматов описания;
- порядок разработки, ведения и применения стандартных форматов описания.
Настоящий стандарт предназначен для организаций - участников ФСКП и является обязательным документом при проведении ими работ по разработке, ведению и применению стандартных форматов описания.
2 Нормативные ссылки
В настоящем стандарте использованы ссылки на следующие документы:
ГОСТ 7.79 Система стандартов по информации, библиотечному и издательскому делу. Правила транслитерации кирилловского письма латинским алфавитом
ГОСТ Р 1.5 Стандартизация в Российской Федерации. Стандарты национальные. Правила построения, изложения, оформления и обозначения
ГОСТ Р 1.10 Стандартизация в Российской Федерации. Правила стандартизации и рекомендации по стандартизации. Порядок разработки, утверждения, изменения, пересмотра и отмены
ГОСТ Р 51725.3 Каталогизация продукции для федеральных государственных нужд. Правила идентификации и классификации продукции. Общие положения
ГОСТ Р 58678 Интегрированная логистическая поддержка экспортируемой продукции военного назначения. Каталогизация предметов снабжения. Форматы описания характеристик предметов снабжения
ГОСТ Р 59190 Интегрированная логистическая поддержка продукции военного назначения. Каталогизация предметов снабжения. Идентификация предметов снабжения
ПНСТ 932-2024 Каталогизация продукции для федеральных государственных нужд. Термины и определения
ПНСТ 936-2024 Федеральная система каталогизации продукции для федеральных нужд. Перечень наименований однородных товаров. Общие положения
ПНСТ 940-2024 Федеральная система каталогизации продукции для федеральных нужд. Порядок проведения работ по каталогизации экспортируемой продукции военного назначения
ОКПД 2 (ОК 034-2014) Общероссийский классификатор продукции по видам экономической деятельности
ЕК 001-2023 Единый кодификатор предметов снабжения для федеральных государственных нужд
Примечание - При пользовании настоящим стандартом целесообразно проверить действие ссылочных стандартов и классификаторов в информационной системе общего пользования - на официальном сайте Федерального агентства по техническому регулированию и метрологии в сети Интернет или по ежегодному информационному указателю "Национальные стандарты", который опубликован по состоянию на 1 января текущего года, и по выпускам ежемесячного информационного указателя "Национальные стандарты" за текущий год. Если заменен ссылочный документ, на который дана недатированная ссылка, то рекомендуется использовать действующую версию этого документа с учетом всех внесенных в данную версию изменений. Если заменен ссылочный документ, на который дана датированная ссылка, то рекомендуется использовать версию этого документа с указанным выше годом утверждения (принятия). Если после утверждения настоящего стандарта в ссылочный документ, на который дана датированная ссылка, внесено изменение, затрагивающее положение, на которое дана ссылка, то это положение рекомендуется применять без учета данного изменения. Если ссылочный документ отменен без замены, то положение, в котором дана ссылка на него, применяется в части, не затрагивающей эту ссылку.
3 Термины, определения и сокращения
3.1 В настоящем стандарте применены термины по ПНСТ 932-2024, а также следующие термины с соответствующими определениями:
3.1.1 финальный объект: Предмет снабжения, предназначенный для применения по назначению самостоятельно или в качестве составной части, комплектующего изделия, материала и так далее, для описания которого предназначен стандартный формат описания.
3.1.2 характеристика объекта: Описание, несущее информацию о свойстве некоторого объекта или о наличии (отсутствии) у объекта его составных частей.
3.1.3 характеристика объекта (тип 1): Описание, несущее информацию о свойстве объекта и совокупности (группе) условий определения значения этого свойства.
3.1.4 характеристика объекта (тип 2): Описание, несущее информацию только об условиях, в которых обеспечиваются требуемые значения свойств объекта на стадиях его жизненного цикла.
3.1.5 характеристика объекта (тип 3): Описание, несущее информацию о наличии (отсутствии) у объекта какой-либо его составной части.
3.1.6 свойство объекта: Признак объекта, значение которого можно однозначно определить (измерить).
3.1.7 условие проявления свойства объекта: Признак объекта (свойство которого определяется или отличного от него), характеризующий состояние объекта в момент определения значения его свойства.
3.1.8 параметр: Величина, подлежащая определению (измерению) в данном свойстве (условии).
3.1.9 объект: Предмет снабжения, в том числе вооружение, военная и специальная техника, их составные части и военно-техническое имущество, комплектующее изделие и материал военного назначения, признаки которых используются для описания.
3.1.10 функция соответствия: Идентификатор соответствия (больше, меньше, равно и т.п.) между параметром и его значением, определяемым в данном свойстве (условии).
3.1.11 оценка: Значение (числовое или измеренное по специальной шкале) определяемого свойства (условия).
3.1.12 мера: Единица измерения той величины, значение которой отражено в оценке.
3.2 В настоящем стандарте применены следующие сокращения:
АС КП - автоматизированная система каталогизации продукции;
ЕКПС - единый кодификатор предметов снабжения;
ГЗ - государственный заказчик;
КО - каталожное описание;
ПВН - продукция военного назначения;
ПС - предмет снабжения;
ПС ЭП - предмет снабжения экспортируемой продукции;
ПУН - перечень утвержденных наименований;
СФО - стандартный формат описания;
УН - утвержденное наименование;
ФКП - Федеральный каталог продукции;
ФСКП - Федеральная система каталогизации продукции для федеральных нужд;
ФЦК - Федеральный центр каталогизации;
ЦК ГЗ - центр каталогизации государственного заказчика;
ЦК ЗГОП - центр каталогизации по закрепленной группе однородной продукции;
ЭЦП - электронная цифровая подпись.
4 Общие положения
4.1 Ведение фонда СФО и организацию их разработки (актуализации) осуществляет ФЦК на плановой основе и в оперативном порядке при необходимости.
4.2 Разработку СФО осуществляет ЦК ЗГОП в отношении разделов ФКП, закрепленных за ФОИВ и Государственной корпорации "Роскосмос" на плановой основе, в соответствии с требованиями нормативных правовых актов, а также оперативно по требованию ФЦК.
4.3 Утверждение СФО осуществляют ФОИВ и Государственная корпорация "Роскосмос" в соответствии с разделами ФКП, закрепленными за ними.
4.4 СФО разрабатывают для группы однородных ПС, включенных в конкретный класс ЕКПС. Для каждого класса ЕКПС может быть разработано несколько СФО. Область распространения одного СФО может охватывать несколько классов ЕКПС.
4.5 СФО должен обеспечивать (в пределах области его применения) однозначное описание однородных ПС, их идентификацию и сопоставительный анализ при разработке, производстве, поставке (закупке), эксплуатации, ремонте, утилизации, материально-техническом снабжении и экспорте ПС.
4.6 СФО должен использовать единую систему кодирования включенной в него информации, обеспечивающую ее автоматизированную обработку.
4.7 СФО разрабатывают с использованием информационных технологий каталогизации и комплексов средств автоматизации участников работ по каталогизации (при их наличии). Порядок разработки и оформление СФО должны соответствовать требованиям настоящего стандарта, ГОСТ Р 1.5 и ГОСТ Р 1.10.
4.8 К разработке СФО могут привлекаться сторонние заинтересованные организации, обладающие опытом и знаниями в конкретных видах продукции, являющиеся ее разработчиками, изготовителями, поставщиками, а также другие организации.
4.9 Разработку СФО выполняют на основании конструкторской документации, технических условий, технических заданий, стандартов и других документов, относящихся к однородной группе ПС, для описания которой разрабатывается СФО.
4.10 Оригиналы утвержденных СФО и их электронные формы хранятся в ФЦК и соответствующем ЦК ЗГОП.
5 Требования к структуре и содержанию
5.1 СФО должен иметь структуру, содержащую:
- титульный лист;
- лист утверждения;
- предисловие;
- содержание;
- область применения;
- основную часть;
- приложения (при необходимости).
5.2 На титульном листе указывают наименование ПС, на которое распространяется СФО, код СФО, гриф документа (при необходимости) и год разработки.
Титульный лист СФО оформляют в соответствии с А.
5.3 На листе утверждения СФО размещают подписи должностных лиц от организаций, осуществляющих разработку и согласование СФО, а также подпись должностного лица, утверждающего СФО.
Лист утверждения СФО оформляют в соответствии с Б.
Допускается на местах подписей на листе утверждения использование электронной подписи.
5.4 Предисловие помещают после листа утверждения СФО. В Предисловии указывают разработчика СФО, дату введения СФО, ссылки на предыдущую редакцию СФО (номер, наименование, разработчик, дата утверждения, кем утвержден) и использованные источники при разработке СФО. В Предисловии может быть приведена иная необходимая информация. Предисловие оформляют в соответствии с требованиями ГОСТ Р 1.5.
5.5 Содержание включает порядковые номера и наименования разделов и приложений с указанием их обозначения и заголовков.
5.6 В разделе "Область применения" указывают область распространения СФО и, при необходимости, уточняют объекты каталогизации.
При уточнении объекта каталогизации применяют следующую формулировку: "Настоящий стандартный формат описания устанавливает ...".
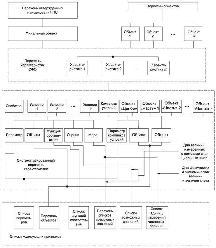
5.7 Основная часть СФО должна включать следующие разделы:
- перечень утвержденных наименований;
- перечень характеристик;
- перечень объектов;
- систематизированный перечень характеристик;
- списки кодирующих признаков.
Структура основной части СФО приведена в приложении В. Основные понятия о структурных составляющих характеристик ПС, используемых в СФО, приведены в приложении Г. Рекомендации по разработке структурных составляющих основной части СФО приведены в приложении Д.
Примечание - При разработке СФО с использованием информационных технологий каталогизации и комплексов средств автоматизации участников работ по каталогизации в интерактивном режиме заполнение справочников, перечней (списков), данных СФО осуществляют в соответствии с эксплуатационной документацией АС КП.
5.7.1 В разделе "Перечень утвержденных наименований" устанавливают полный перечень наименований групп однородных ПС, правила описания которых регламентирует данный СФО. Требования к формированию перечня приведены в разделе 6.
5.7.2 В разделе "Перечень характеристик" приводят характеристики, которые необходимо использовать для описания однородных ПС из перечня утвержденных наименований данного СФО. Требования к формированию перечня приведены в разделе 7.
5.7.3 В разделе "Перечень объектов" указывают объекты, характеристики которых описаны в данном СФО (входящие в состав свойств, комплексов условий, условий, а также объекты типа "Целое" и "Часть"). Требования к формированию перечня приведены в разделе 8.
5.7.4 В разделе "Систематизированный перечень характеристик" приводят упорядоченные (в соответствии с перечнями характеристик и объектов) структурные составляющие характеристик, которые используют при описании ПС. Перечень является машинно-ориентированной формой, предназначенной для ведения СФО с использованием информационных технологий каталогизации и комплексов средств автоматизации участников работ по каталогизации. Требования к формированию перечня приведены в разделе 9.
5.7.5 В разделе "Списки кодирующих признаков" приводят списки кодовых обозначений и наименований признаков, которые используют при разработке структурных составляющих данного СФО для единообразного формализованного описания информации о ПС. Требования к формированию списков приведены в разделе 10.
5.8 В приложениях к СФО приводят методики измерения значений характеристик ПС (методическая часть), а также справочный материал, позволяющий упростить работу с СФО или обеспечивающий дополнительную идентификацию ПС, в том числе чертежи, схемы, рисунки. Методическая часть, в общем случае, может включать необходимые разъяснения, требования, порядок проведения испытаний и экспериментов, расчетные зависимости для определения значений свойств и условий и т.п.
6 Требования к перечню утвержденных наименований
6.1 Перечень утвержденных наименований ПС должен быть составлен на основе анализа общепризнанной терминологии, установленной в существующих общероссийских и ведомственных классификаторах промышленной продукции, государственных и отраслевых стандартах, стандартах ИСО и МЭК, технической литературе, справочниках и т.п.
6.2 При формировании новых УН необходимо учитывать требования ПНСТ 936-2024.
6.3 УН должно однозначно определять группу однородных ПС в ФКП.
6.4 Каждому УН из перечня необходимо давать его определение. Утвержденные наименования ПС должны быть, по возможности, краткие (не более двух-трех слов). При формировании УН допускается использовать до пяти-шести слов для более подробной характеристики функционального назначения ПС.
6.5 Утвержденные наименования должны помещаться в перечень в единственном и множественном числах.
6.6 Перечень утвержденных наименований оформляют в виде таблицы 1, в которой перечисляют утвержденные наименования ПС, на которые распространяется данный СФО (после его утверждения), с определениями и кодовыми обозначениями.
Таблица 1 - Пример оформления перечня утвержденных наименований
Код наимено- вания | УН, единственное число | УН, множественное число | Класс ЕКПС | Номер позиции обязательной характеристики | Определение УН |
1 | 2 | 3 | 4 | 5 | 6 |
03744 | Дальномер лазерный | Дальномеры лазерные | 1240 | 1-11, 13-18, 20-97 | Оптический прибор, используемый для определения расстояния до цели от наблюдателя с помощью лазерного луча. Изделие содержит систему лазерного передатчика и приемника. Изделие может включать вспомогательное оборудование для определения азимута и угла возвышения |
99999 | Дальномер- целеуказатель лазерный | Дальномеры- целеуказатели лазерные | 1240 | 1-11, 13-18, 25-95 | Оптический прибор, используемый для определения расстояния до цели от наблюдателя с помощью лазерного луча, а также подсвета лазерным излучением неподвижных и движущихся целей для наведения оружия и высокоточных боеприпасов и применения в составе автоматизированных комплексов управления огнем |
В графе 1 указывают код УН, в графе 2 - его текст в единственном числе, в графе 3 - во множественном числе, в графе 4 - код класса ЕКПС, к которому отнесено данное УН, в графе 5 - номера позиций характеристик в соответствии с перечнем характеристик СФО, которые обязательны для описания ПС, отнесенной к данному УН, в графе 6 - определение УН в соответствии с ПНСТ 936-2024.
Если при разработке СФО УН не может быть найден в ПУН, сформированном ФЦК по ПНСТ 936-2024, он считается новым. Каждому новому УН разработчик СФО (при формировании его первой редакции) должен присвоить временный пятиразрядный регистрационный цифровой код - "99999", который затем подлежит замене на постоянный. Назначение новым УН постоянных кодов осуществляет ФЦК при рассмотрении первой редакции проекта СФО (с выдачей соответствующего сообщения его разработчику). Назначенный новому УН постоянный код включают в окончательную редакцию проекта СФО и в ПУН, который формирует и ведет ФЦК в соответствии с ПНСТ 936-2024.
7 Требования к перечню характеристик
7.1 При формировании перечня характеристик СФО используют следующие коды и наименования блоков (групп) характеристик:
1 - ссылочные характеристики;
2 - общие сведения о ПС;
3 - сведения о предшествующем аналоге;
4 - область применения;
5 - назначение;
6 - радиоэлектронная защита;
7 - живучесть и стойкость к внешним воздействиям;
8 - надежность;
9 - эксплуатационные характеристики;
10 - транспортабельность;
11 - конструктивные характеристики;
12 - безопасность эксплуатации и ремонта;
13 - обеспечение режима секретности и защиты государственной и коммерческой тайны и конфиденциальной информации;
14 - характеристики эргономичности и обитаемости;
15 - характеристики стандартизации и унификации;
16 - математическое, программное и информационно-лингвистическое обеспечение;
17 - характеристики экспортируемой продукции;
18 - сырье и материалы, из которых изготовлены ПС и их составные части;
19 - данные, необходимые для обеспечения процессов материально-технического обеспечения;
20 - технические характеристики, отражающие возможность двойного применения ПС;
21 - зарубежный аналог ПС и его отечественный прототип.
7.2 Блок 1 должен включать характеристики, которые используют при идентификации ПС ссылочным методом в соответствии с требованиями ГОСТ Р 51725.3. Перечень характеристик блока, их порядковые номера, а также кодовые обозначения характеристик, параметров, объектов, функций и единиц измерений являются фиксированными для всех разрабатываемых СФО и должны устанавливаться ФЦК.
7.3 Блок 2 должен содержать следующие характеристики: наличие приемки военным представительством, закрепленным за организацией, сведения о научно-исследовательских и опытно-конструкторских работах (вид и наименование работы, год начала, год окончания), сведения о состоянии производства [ПС поставлен (не поставлен) на производство, снят с производства, год начала производства, год снятия с производства], год принятия на вооружение (снабжение), год снятия с вооружения (снабжения)".
7.4 Блок 3 должен включать ссылочные характеристики, отражающие имеющиеся предшествующие модификации описываемого ПС, которые являлись основой для разработки (модификации) описываемого ПС.
7.5 Блок 4 должен содержать сведения о назначении и областях применения ПС, описываемой данным СФО.
7.6 Блок 5 в общем случае должен содержать:
- тактические характеристики, обеспечивающие выполнение ПС основных функций в заданных условиях применения и эксплуатации с учетом аварийных ситуаций и противодействия противника (в том числе, ведения противником радиоэлектронной борьбы и огневого подавления), а также нормы и количественные показатели, определяющие эффективность изделия (пространственные пределы работы, точность выполнения операций, время готовности к работе и др.);
- технические характеристики, позволяющие выполнять возложенные на ПС задачи (мощность, чувствительность, коэффициент полезного действия, грузоподъемность и др.);
- порядок и способы взаимодействия ПС с сопрягаемыми объектами.
7.7 Блок 6 должен содержать совокупность сведений об электромагнитной совместимости, о помехоустойчивости и помехозащищенности ПС.
7.8 Блок 7 должен содержать сведения, характеризующие способность ПС выполнять свои функции в условиях воздействия на нее противником, влияния окружающей среды (колебаний и предельных значений температуры, влажности воздуха и атмосферного давления, солнечной радиации и др.), сопрягаемых и других объектов, а также при боевых повреждениях и в аварийных ситуациях.
7.9 Блок 8 должен содержать сведения о количественных значениях показателей надежности (безотказности, долговечности, ремонтопригодности и сохраняемости), критериях отказов и др.
7.10 Блок 9 должен содержать сведения о времени приведения ПС в готовность к использованию из режима технического обслуживания, численности технических экипажей (обслуживающего персонала), продолжительности непрерывной или циклической работы, видах (периодичности, объему) технического обслуживания, условиях хранения и эксплуатации, продолжительности капитального, среднего и текущего ремонтов, сроках хранения и других эксплуатационных характеристиках ПС.
7.11 Блок 10 должен содержать сведения о видах транспорта и типах транспортных средств, пригодных для перевозки ПС (авиационные, морские, речные, автотранспортные и железнодорожные средства, крытые вагоны, платформы, контейнеры и др.), количестве транспортируемого ПС одной единицей транспорта, массогабаритных ограничениях транспортируемого ПС, показателях транспортабельности ПС каждым видом транспорта (дальность, скорость, продолжительность перевозок и др.), условиях транспортирования и т.д.
7.12 Блок 11 должен содержать сведения о виде исполнения ПС (контейнерное, блочное, моноблочное), габаритным, установочным и присоединительным размерам, массе ПС (составных частей ПС) и т.д.
7.13 Блок 12 должен содержать сведения по обеспечению безопасности обслуживающего персонала, местного населения, сопрягаемых и других близко расположенных объектов, а также окружающей среды при эксплуатации, техническом обслуживании, ремонте и утилизации ПС.
7.14 Блок 13 должен содержать сведения о выполнении требований соответствующих нормативных правовых документов по обеспечению режима секретности и защиты государственной и коммерческой тайны.
7.15 Блок 14 должен содержать сведения об организации и средствах деятельности человека-оператора: распределение функций, алгоритмы работы, циклограммы деятельности, режим труда и отдыха, нормы физических, химических, биологических и других факторов, воздействующих на обслуживающий персонал при работе с ПС и т.д.
7.16 Блок 15 должен содержать сведения о количественных показателях характеристик стандартизации и унификации, а также сведения об отнесении ПС к комплектующим изделиям межотраслевого применения, стандартным изделиям (изготавливаемым по ГОСТ), унифицированным составным частям (разрабатываемым для применения в нескольких изделиях, с указанием этих изделий).
7.17 Блок 16 должен содержать сведения о составе и структуре общего и специального математического и программного обеспечения, надежности, точности и времени решения задач, необходимых ресурсах памяти, используемых языках программирования, системах управления базами данных, системах классификации и кодирования информации, носителях информации и др.
7.18 Блок 17 должен содержать характеристики экспортируемой продукции военного и двойного назначения в соответствии с правилами международной системы каталогизации (таблица 2). Блок 17 согласовывают с центром каталогизации в области военно-технического сотрудничества.
Таблица 2 - Структура данных о предметах снабжения в сводном каталоге экспортируемой продукции военного назначения
№ п/п | Кодовое обозначение элемента данных | Наименование элемента данных | Описание |
1 | Сегмент "Основные учетные и идентификационные данные" | ||
1.1 | NSN | Национальный номенклатурный номер | Национальный номенклатурный номер по ПНСТ 940-2024, указывается при наличии |
1.2 | INC | Код утвержденного наименования ПС | Код, который определяет группировку однотипных ПС в соответствии со справочником "Перечень утвержденных наименований предметов снабжения" международной системы каталогизации |
1.3 | AIN ENG | Утвержденное наименование ПС на английском языке | Утвержденное наименование ПС на английском языке в соответствии с Перечнем утвержденных наименований предметов снабжения международной системы каталогизации |
1.4 | AIN RUS | Утвержденное наименование ПС на русском языке | Перевод на русский язык утвержденного наименования ПС |
1.5 | TIIC | Код типа идентификации ПС | Код метода/типа идентификации ПС в соответствии с ГОСТ Р 59190 |
1.6 | RPDMRC | Код основания (причины) для выбора ссылочного или частично описательного метода идентификации ПС | Код, применяемый для объяснения выбора ссылочного или частично-описательного метода идентификации ПС |
1.7 | NSC | Номер группы и класса ПС | Номер классификационной группировки в соответствии с классификатором предметов снабжения международной системы каталогизации |
2 | Сегмент "Данные о пользователях ПС" | ||
2.1 | MOE_CODE | Код страны пользователя ПС | Коды стран - пользователей ПС учитываются в результате обработки запросов на передачу им каталожных данных о ПС |
3 | Сегмент "Ссылочные данные о ПС" | ||
3.1 | RN | Ссылочный номер ПС (обозначение конструкторского документа, номер чертежа, номер документа по стандартизации, индекс, артикул, марка, исполнение и др.) с применением букв русского алфавита | Номер, который используется для обозначения ПС как самостоятельно, так и вместе с другими ссылочными номерами |
3.2 | RN_TRANSLIT | Транслитерированный ссылочный номер ПС | Транслитерация букв русского алфавита из ссылочного номера по ГОСТ 7.79 |
3.3 | NCAGE | Код организации-поставщика | Присваивается в соответствии с ПНСТ 940- 2024 |
3.4 | IIG | Номер руководства по идентификации | Номер руководства по идентификации ПС в международной системе каталогизации, в соответствии с которым описаны характеристики ПС |
3.5 | RNCC | Код категории ссылочного номера ПС | Характеризует ссылочный номер (конструкторский документ, нормативный документ по стандартизации и др.) |
3.6 | RNVC | Код варианта ссылочного номера ПС | Указывает на то, является ли ссылочный номер достаточным для однозначной идентификации ПС или требуется дополнительная информация |
3.7 | DAC | Код ссылочного номера, указывающий на доступность документации на ПС | Используется для обозначения возможности получения технической документации от организации, ответственной за назначения этого ссылочного номера |
3.8 | RNJC | Код обоснования назначения национального номенклатурного номера | Указывает на необходимость назначения национального номенклатурного номера и других кодов, несмотря на возможное дублирование ПС с существующими в сводном каталоге экспортируемой ПВН |
3.9 | RNSC | Код статуса ссылочного номера | Используется для получения информации: может ПС быть закуплен по ссылочному номеру |
3.10 | RNFC | Код формата ссылочного номера | Указывает на то, что ссылочный номер приведен полностью без изменений |
3.11 | RNAAC | Код организации, которая управляет ссылочным номером | Связан с кодом доступности документации (DAC) и определяет организацию, которая отвечает за предоставление данного ссылочного документа |
4 | Сегмент "Описательные данные о ПС (характеристики)" | ||
4.1 | MRC | Код характеристики | Код характеристики в соответствии с ГОСТ Р 58678 |
4.2 | RQMT_NAME_EN | Наименование характеристики на английском языке | Наименование характеристики ПС на английском языке в соответствии с руководствами по идентификации предметов снабжения международной системы каталогизации |
4.3 | RQMT_NAME_RU | Наименование характеристики на русском языке | Наименование характеристики ПС на русском языке в соответствии с руководствами по идентификации предметов снабжения международной системы каталогизации |
4.4 | RQMT_EN | Описание характеристики на английском языке | Описание (определение) характеристики ПС на русском языке в соответствии с руководствами по идентификации предметов снабжения международной системы каталогизации |
4.5 | RQMT_EN | Описание характеристики на русском языке | Описание (определение) характеристики ПС на русском языке в соответствии с руководствами по идентификации предметов снабжения международной системы каталогизации |
4.6 | MODE_CODE | Код варианта представления значения характеристики | Код варианта представления значения характеристики в соответствии с ГОСТ Р 58678 (например, цифровое значение, диапазон значений, вариант из таблицы возможных значений, вариант из таблицы графических изображений и т.п.) |
4.7 | CODED_REPLY | Код значения характеристики | Код значения характеристики из соответствующей таблицы возможных значений |
4.8 | CLEAR_TEXT_REPLY | Значение характеристики в виде произвольного текста | Значение характеристики в виде текста |
4.9 | STYLE_DESIGNATOR | Номер графического изображения | Значение характеристики в закодированном виде из списка возможных графических изображений в соответствии с руководствами по идентификации предметов снабжения международной системы каталогизации |
7.19 Блок 18 должен содержать характеристики используемого сырья и материалов, включая сведения о наличии и количестве драгоценных материалов (металлов) и сплавов.
7.20 Блок 19 должен содержать сведения об источнике материально-технического снабжения, условиях закупки (цены), нормах упаковки, единицах измерения поставок ПС, а также данные об используемых расходных материалах, инструменте и принадлежностях и т.д.
7.21 Блок 20 должен содержать сведения о возможности использования ПС для военных и гражданских целей, а также потребительские характеристики ПС, отражающие возможность использования его составных частей после проведения утилизации ПС.
7.22 Блок 21 должен содержать сведения о наименованиях зарубежного и отечественного прототипов, а также зарубежных и отечественных аналогов ПС.
7.23 Характеристики ПС в перечне характеристик СФО и систематизированном перечне характеристик размещают поблочно. Характеристики, отнесенные к блокам 1-5 в перечне характеристик СФО и систематизированном перечне характеристик размещают в начале этих перечней и в порядке возрастания кодовых обозначений блоков характеристик. Наличие и порядок следования остальных блоков характеристик определяет разработчик конкретного СФО.
7.24 Структура перечня характеристик и пример его заполнения приведены в таблице 3.
Таблица 3 - Пример оформления перечня характеристик
Номер позиции | Наименование характеристики |
30 | Максимальная измеряемая дальность, м (при заданных условиях: метеорологическая дальность видимости (МДВ), км; цель основная) |
31 | Срок хранения, г. (при заданном условии: условия хранения) |
32 | Полное напряжение якоря, В (при заданных условиях: диапазон температур окружающего воздуха, градус Цельсия; тормозной момент якоря, Н·м; потребляемый ток якоря, А) |
33 | Условия поставки (вид упаковки; количество в упаковке, шт.) |
34 | Условия эксплуатации электромагнитного реле (диапазон температур окружающего воздуха, градус Цельсия; максимальная влажность окружающего воздуха. %) |
35 | Наличие платины |
36 | Наличие золота у контактной группы |
37 | Документы на поставку |
В графе 1 проставляют регистрационный цифровой номер характеристики в соответствии с порядком ее следования в перечне, в графе 2 приводят наименование характеристики, соответствующей данной позиции. Для характеристик, отнесенных к типу 1 и описывающих финальный объект (поз.30, 31), последовательно записывают: наименования параметра свойства, функции соответствия и единицы измерения (при необходимости), а затем (в круглых скобках) словосочетание "при заданных условиях:" ("при заданном условии:" - для случая, когда регламентируется только одно возможное условие для проявления данного свойства), после чего перечисляют тексты всех условий, причем в каждом из условий наименование объекта записывают только в случае, когда объект отличен от финального (все условия в поз.32). Тексты условий следует отделять друг от друга знаком ";" (точка с запятой). Для характеристик, описывающих объект, отличный от финального (поз.32), правила записи их текстов идентичны описанным выше с той лишь разницей, что для свойства записывают еще и наименование объекта. Наименования функций соответствия, единиц измерений и значений в текстах условий записывают при необходимости.
Для характеристик, отнесенных к типу 2 и описывающих финальный объект (поз.33), в графе 2 приводят наименование параметра комплекса условий, после чего (в круглых скобках) перечисляют тексты всех условий, причем в каждом из условий наименование объекта записывают только в случае, когда объект отличен от финального (первое условие в поз.33). Тексты условий следует отделять друг от друга знаком ";" (точка с запятой). Для характеристик, описывающих объект, отличный от финального (поз.34), правила записи их текстов идентичны описанным выше с той лишь разницей, что для комплекса условий записывают еще и наименование объекта. Остальные правила записи отдельных компонентов характеристики аналогичны установленным для характеристик типа 1.
Для характеристик, отнесенных к типу 3 и описывающих наличие какой-либо составной части (объект "Часть") у финального объекта (объект "Целое"), структура записи должна иметь вид: "(Наличие) (наименование объекта "Часть" в родительном падеже)" (поз.35). Для характеристик, описывающих наличие составной части у "вышестоящего объекта", не являющегося финальным, структура записи должна иметь вид: "(Наличие) [наименование объекта "Часть" в родительном падеже)" (у) [наименование объекта "Целое" в родительном падеже]" (поз.36).
Номера позиций и наименования ссылочных характеристик должны быть фиксированными для всех разрабатываемых СФО. Правила оформления перечня характеристик для ссылочных характеристик приведены в таблице 4.
Таблица 4 - Содержание и правила оформления ссылочных характеристик
Номер позиции | Наименование характеристики |
1 | Государственный заказчик |
2 | Организация-разработчик |
3 | Организация-изготовитель |
4 | Организация-поставщик |
5 | Обозначение при заказе |
6 | Код по ОКПД2 |
7 | Код по отраслевому (ведомственному) классификатору (при заданном условии: наименование классификатора) |
8 | Обозначение технических условий |
9 | Обозначение основного конструкторского документа |
10 | Организация-держатель подлинника технических условий |
11 | Единая товарная номенклатура внешнеэкономической деятельности Евразийского экономического союза (ЕТН ВЭД ЕАЭС) |
8 Требования к перечню объектов
Структура перечня объектов и пример его оформления приведены в таблице 5.
Таблица 5 - Пример оформления перечня объектов
Код объекта | Наименование объекта | Код "вышестоящего" объекта | Позиции в систематизированном перечне характеристик | Номер СФО |
1 | 2 | 3 | 4 | 5 |
00000 | Финальный объект | 15.1, 15.2, 16.1, 16.3, 17.1 | ||
00001 | Электродвигатель | 00000 | 17.2 | 0000 |
00002 | Электромагнитное реле | 00000 | 17.3, 18.2, 19.1 | 0000 |
00003 | Привод | 00000 | 17.4 | 0000 |
00004 | Якорь | 00001 | 20.1, 20.4, 20.5 | 0000 |
00005 | Контактная группа | 00002 | 21.1 | |
00006 | Ремонтный ЗИП | 00000 | 22.1 | 0000 |
00007 | Отвертка | 00006 | 22.2 | 0000 |
00008 | Шкурка | 00006 | 22.3 | 0000 |
00009 | Гаечный ключ | 00006 | 22.4 | 0000 |
00010 | Золото | 00005 | 21.2 | |
00011 | Упаковка | 00000 | 16.2 | |
00012 | Окружающий воздух | 00000 | 19.2, 19.3, 19.4, 20.2, 20.3 |
В графе 1 проставляют пятиразрядный регистрационный код объекта, признак которого использован в данном СФО. Код объекта проставляют в соответствии с порядком его следования в перечне объектов ФСКП. При отсутствии в перечне объектов ФСКП необходимых наименований объектов применяют новые наименования, которым присваивают временный регистрационный код - "99999". На этапе согласования первой редакции проекта СФО он подлежит замене на постоянный. Постоянные коды объектам назначает ФЦК при рассмотрении первой редакции проекта СФО (с выдачей соответствующего сообщения его разработчику). Назначенный объекту постоянный код включают в окончательную редакцию проекта СФО и в перечень объектов ФСКП, который формирует и ведет ФЦК.
В графе 2 приводят полное наименование объекта.
В графе 3 указывают код "вышестоящего" объекта из данного перечня, составной частью описания которого является данный объект.
В графе 4 перечисляют номера позиций всех характеристик из систематизированного перечня характеристик данного СФО, в которых использован данный объект.
В графе 5 указывают ссылки на номера СФО, которыми описывают объекты из соответствующих позиций перечня. Для объектов, СФО для которых еще не разработаны (или не зарегистрированы в ФКП), в графе 5 проставляют код "0000" (четыре нуля).
ПС, для описания которых предназначено данное СФО (перечисленные в перечне утвержденных наименований СФО), записывают одной (первой) строкой перечня с кодом 00 (два нуля), причем в графе 2 таблицы приводят текст: "Финальный объект", а графы 3 и 5 не заполняют.
Сведения, вносимые в графы перечня объектов для позиций, используемых в ссылочных характеристиках ПС, должны быть фиксированными для всех разрабатываемых СФО. Правила оформления перечня объектов для ссылочных характеристик приведены в таблице 6.
Таблица 6 - Правила оформления перечня объектов для ссылочных характеристик
Код объекта | Наименование объекта | Код "вышестоящего" объекта | Позиции в систематизированном перечне характеристик | Номер СФО |
00000 | Финальный объект | 1.1, 2.1, 3.1, 4.1, 5.1, 6.1, 7.1, 7.2, 8.1, 9.1, 10.1, 11.1 |
9 Требования к систематизированному перечню характеристик
Структура систематизированного перечня характеристик и пример его заполнения приведены в таблице 7.
Сведения о каждой характеристике, включаемой в перечень, должны быть записаны отдельной позицией. Каждая позиция, в общем случае, может содержать несколько строк. Для характеристик, отнесенных к типу 1 (типу 2), в первой строке описывают свойство объекта (наименование комплекса условий), а в последующих - все возможные условия проявления данного свойства (если таковые имеются). Для характеристик, отнесенных к типу 3, заполняют две строки перечня. Первая строка характеризует объект "Целое", вторая - объект "Часть". Каждый из потенциально возможных объектов "Часть" должен быть включен в перечень объектов данного СФО.
В графе 1 таблицы 7 указывают порядковый номер каждой компоненты каждой из характеристик, включенных в перечень характеристик СФО. Порядковый номер должен состоять из двух числовых идентификаторов, разделенных знаком "." (точка). Число, проставленное слева от точки, соответствует порядковому номеру характеристики и номеру позиции в графе 1 перечня характеристик СФО.
Число, проставленное справа от точки, соответствует порядковому номеру каждого из компонентов данной характеристики и (в зависимости от типа характеристики) имеет следующее значение:
- для характеристик, отнесенных к типам 1 и 2, - порядковый номер свойства (комплекса условий) или условия в тексте записываемой характеристики (номер условия всегда начинается с цифры 2):
- для характеристик, отнесенных к типу 3, - порядковый номер объекта (для объекта "Целое" всегда проставляют цифру 1, для объекта "Часть" - цифру 2).
В графе 2 указывают одноразрядный код (1-3) в соответствии с тем типом, к которому относится записываемая характеристика. Код проставляют только в строке, описывающей свойство объекта (комплекс условий), - для характеристик типов 1 и 2 или объект "Целое" - для характеристики типа 3.
В графе 3 указывают код параметра или параметра комплекса условий. Графу заполняют только для характеристик, отнесенных к типам 1 и 2. При назначении кодов параметров (параметров комплексов условий) необходимо выполнять следующие требования:
- коды параметров - цифровые, четырехразрядные, серийно-порядковые;
- номера серий назначают для различных типов измеряемых величин (меры длины, массы, счета, экономические, специальные и т.п.).
Коды параметров назначают одним из следующих способов:
- из списка параметров, являющегося единым для ФСКП, - для параметров, наименования которых идентичны наименованиям соответствующих параметров из единого списка;
- как временный регистрационный четырехразрядный цифровой код - "9999", назначаемый разработчиком СФО, - для параметров, наименования которых отсутствуют в едином списке. На этапе согласования первой редакции проекта СФО он подлежит замене на постоянный. Назначение параметрам постоянных кодов осуществляет ФЦК при рассмотрении первой редакции проекта СФО (с выдачей соответствующего сообщения его разработчику). Назначенный параметру постоянный код включают в окончательную редакцию проекта СФО и в единый список параметров ФСКП, который формирует и ведет ФЦК.
В графе 4 указывают коды объектов, используемых в характеристиках. Все коды следует выбирать из соответствующих позиций перечня объектов СФО. Для характеристик, отнесенных к типам 1 и 2, в графе проставляют код объекта, признак которого (свойство, комплекс условий или условие) зафиксирован в данной строке позиции. Для характеристик, отнесенных к типу 3, в графе проставляют коды объектов "Целое" (для первой строки записи характеристики) и "Часть" (для второй и последующих строк).
В графе 5 для характеристик, отнесенных к типам 1 и 2, записывают наименования параметра (параметра комплекса условий) и объекта (в родительном падеже), коды которых приведены в графах 3 и 4.
Наименования берут из списка параметров и перечня объектов соответственно. Если код объекта имеет значение 00000, то пишут только наименование параметра (параметра комплекса условий).
Для характеристик, отнесенных к типу 3, в строке, описывающей объект "Целое", пишут текст: "Наличие у", а затем - наименование объекта "Целое" (код которого приведен в графе 4) в родительном падеже. Если код объекта имеет значение 00000, пишут только слово "Наличие". В строке, описывающей объект "Часть", приводят наименование этого объекта в родительном падеже в соответствии с его кодовым обозначением в графе 4. Наименования берут из списка объектов.
В графе 6 указывают обозначение соответствующей функции в виде специального функтора, которое берут из специального (единого для ФСКП) списка. Графу заполняют только для позиций, описывающих свойства и условия. Для свойств и условий, значения которых измерены с помощью специальных шкал (индекс 3 в графе 7) всегда должен проставляться функтор "=" (равно). Для всех остальных типов измеряемых величин допускается заполнять графу только в тех случаях, когда значение функции является фиксированным для всех потенциально возможных свойств и условий из каталожных описаний ПС, на которую распространяется данное СФО. Сведения о необходимости фиксации значений функций соответствия для физических и экономических величин, а также для величин счета берут из графы 3 перечня характеристик СФО.
В графе 7 для свойств и условий характеристик, отнесенных к типам 1 и 2, проставляют следующие коды типов измеряемых величин:
- физические и экономические величины - 1;
- величины счета - 2;
- величины, измеренные с помощью специальных шкал, - 3;
- безразмерные величины - 4.
Для первой строки характеристики типа 2 (для комплекса условий), а также для характеристик, отнесенных к типу 3, графу не заполняют.
В графах 8 и 9 указывают коды и наименования единиц измерения для свойств и условий характеристик, отнесенных к типам 1 и 2. Для свойств и условий, значения которых измерены с помощью специальных шкал, заполнение обеих граф обязательно, а для всех остальных типов измеряемых величин они должны заполняться только в тех случаях, когда эти единицы измерения прописаны в соответствующих позициях перечня характеристик СФО (в графе 3). Для первой строки характеристики типа 2 (для комплекса условий), а также для характеристик, отнесенных к типу 3, графы не заполняют.
Коды единиц измерений физических и экономических величин, а также величин счета назначают одним из следующих способов:
- из списка единиц измерений, являющегося единым для ФСКП, - для единиц измерений, наименования которых идентичны наименованиям соответствующих единиц измерений из единого списка,
- как временный регистрационный четырехразрядный цифровой код - "9999", назначаемый разработчиком СФО, - для единиц измерений, наименования которых отсутствуют в едином списке. На этапе согласования первой редакции проекта СФО он подлежит замене на постоянный. Назначение единицам измерения постоянных кодов осуществляет ФЦК при рассмотрении первой редакции проекта СФО (с выдачей соответствующего сообщения его разработчику). Назначенный единице измерения постоянный код включают в окончательную редакцию проекта СФО и в единый список единиц измерений физических и экономических величин ФСКП, который формирует и ведет ФЦК.
Для свойств и условий, отражающих величины, измеренные с помощью специальных шкал, в качестве кода единицы измерения указывают трехразрядный цифровой код соответствующего списка возможных значений, а в графе 9 приводят его наименование. Коды списков возможных значений назначают одним из следующих способов: - из перечня списков возможных значений, являющегося единым для ФСКП, - для списков, наименования которых идентичны наименованиям соответствующих списков из единого перечня;
- как временный регистрационный трехразрядный цифровой код - "999", назначаемый разработчиком СФО, - для списков, наименования которых отсутствуют в едином перечне. На этапе согласования первой редакции проекта СФО он подлежит замене на постоянный. Назначение спискам постоянных кодов осуществляет ФЦК при рассмотрении первой редакции проекта СФО (с выдачей соответствующего сообщения его разработчику). Назначенный списку постоянный код включают в окончательную редакцию проекта СФО и в единый перечень списков возможных значений ФСКП, который формирует и ведет ФЦК.
В графах 10 и 11 записывают конкретные значения условий, если они являются априорно фиксированными для всех ПС, на которых распространяется действие данной позиции СФО, и прописаны в соответствующих позициях перечня характеристик СФО. Если условие описывает числовую величину (коды 1, 2 или 4 в графе 7), то его значение проставляют в графе 10, а графа 11 не заполняется. Если условие описывает величину, измеренную с помощью специальной шкалы (код 3 в графе 7), то в графе 10 проставляют номер позиции из списка возможных значений, указанного в графах 8 и 9, а в графе 11 приводят наименование этой позиции. Номера позиций из списков возможных значений назначают одним из следующих способов:
- из списков возможных значений, являющихся едиными для ФСКП, - для значений свойств и условий, наименования которых идентичны наименованиям соответствующих значений свойств (условий) из единых списков;
- как временный регистрационный четырехразрядный цифровой код - "9999", назначаемый разработчиком СФО, - для значений свойств (условий), наименования которых отсутствуют в едином списке. На этапе согласования первой редакции проекта СФО он подлежит замене на постоянный. Назначение позициям списков возможных значений постоянных кодов осуществляет ФЦК при рассмотрении первой редакции проекта СФО (с выдачей соответствующего сообщения его разработчику). Назначенный позиции списка постоянный код включают в окончательную редакцию проекта СФО и в соответствующий единый список возможных значений ФСКП, который формирует и ведет ФЦК.
В графах 12-14 указывают, к какому типу относится данный признак объекта при возможном использовании его в качестве одного из критериев оценки ПС при их сопоставительном анализе, а также верхнюю и нижнюю границы возможных значений свойства или требования к его фиксированному значению. Графы заполняют только для свойств характеристик, отнесенных к типу 1 и описывающих признаки физических и экономических величин, величины счета и безразмерные величины (идентификаторы 1, 2 или 4 в графе 7). Если рассматриваемое свойство стремится к максимизации, в графе 12 проставляют идентификатор 1, к минимизации - идентификатор 2 (в этих случаях графы 13 и 14 не заполняют), к определенному значению - идентификатор 3 (это значение указывают в графе 13). Если значение свойства должно оставаться в некотором интервале, в графе 12 проставляют идентификатор 4, а графах 13 и 14 - значения нижней и верхней границ интервала.
В графе 15 проставляют код блока характеристик, к которому относится данная позиция. Графу заполняют только для первых строк каждой из характеристик.
Сведения, записываемые в графы систематизированного перечня характеристик для позиций, используемых в ссылочных характеристиках ПС, должны быть фиксированными для всех разрабатываемых СФО. Правила оформления систематизированного перечня для ссылочных характеристик приведены в таблице 8.
Таблица 7 - Пример оформления систематизированного перечня характеристик
Но- мер пози- ции | Тип ха- рак- тери- стики | Код | Наименование характеристики | Обо- значе- ние функ- ции соответ- | Тип изме- ряе- мой вели- чины | Единица измерения | Возможное значение условия | Характер изменения свойства | Номер блока характе- ристик | |||||
пара- метра | объек- та | ствия | код | наимено- вание | код | наиме- нование | код | нижняя граница значе- ния | верхняя граница значе- ния | |||||
112.1 | 1 | 135 | 00000 | Гарантийный срок хранения | 1 | 366 | Лет | 1 | 09 | |||||
112.2 | 130 | 00000 | Способ хранения | = | 3 | 13 | Список способов (методов) действий | |||||||
113.1 | 2 | 85 | 00000 | Условия хранения | 09 | |||||||||
113.2 | 7590 | 00000 | Максимальная температура окружающей среды | = | 1 | 280 | Градус Цельсия | |||||||
113.3 | 5167 | 00000 | Минимальная температура окружающей среды | = | 1 | 280 | Градус Цельсия | |||||||
113.4 | 7617 | 00000 | Относительная влажность окружающей среды | <= | 1 | 744 | Процент | |||||||
113.5 | 20161 | 00000 | Температура измерения влажности | = | 1 | 280 | Градус Цельсия | |||||||
175.1 | 1 | 4715 | 00000 | Коэффициент межпроектной унификации на уровне деталей | 1 | 744 | Процент | 15 | ||||||
176.1 | 1 | 4716 | 00000 | Коэффициент межпроектной унификации на уровне сборочных единиц | 1 | 744 | Процент | 15 | ||||||
181.1 | 1 | 16980 | 00000 | Требования к маркировке и пломбированию | = | 3 | 25 | Список требований к объектам | 19 | |||||
191.1 | 3 | 00000 | Наличие | 20 | ||||||||||
191.2 | 00009 | золота | ||||||||||||
192.1 | 1 | 119 | 00009 | Масса золота | = | 1 | 163 | Грамм | 18 | |||||
Таблица 8 - Пример оформления систематизированного перечня для ссылочных характеристик
Но- мер пози- ции | Тип ха- рак- тери- стики | Код | Наименование характеристики | Обо- значе- ние функ- ции соответ- ствия | Тип изме- ряе- мой вели- чины | Единица измерения | Возможное значение условия | Характер изменения свойства | Номер блока характе- ристик | |||||
пара- метра | объек- та | код | наименование | код | наиме- нование | код | нижняя граница значения | верхняя граница значения | ||||||
1.1 | 1 | 104 | 0000 | Государственный заказчик | = | 3 | 400 | Список государственных заказчиков | 01 | |||||
2.1 | 1 | 77 | 0000 | Организация-разработчик | = | 3 | 500 | Список ОКПО | 01 | |||||
3.1 | 1 | 419 | 0000 | Организация-изготовитель | = | 3 | 500 | Список ОКПО | 01 | |||||
4.1 | 1 | 3168 | 0000 | Организация-поставщик | = | 3 | 500 | Список ОКПО | 01 | |||||
5.1 | 1 | 592 | 0000 | Обозначение при заказе | = | 3 | 801 | Список обозначений ПС при их заказе | 01 | |||||
6.1 | 1 | 330 | 0000 | Код по ОКПД2 | = | 3 | 999 | Список ОКПД2 | 01 | |||||
7.1 | 1 | 8283 | 0000 | Код по отраслевому (ведомственному) классификатору | = | 3 | 850 | Список кодов отраслевых классификаторов | 01 | |||||
7.2 | 8783 | 0000 | Наименование классификатора | = | 3 | 870 | Список отраслевых классификаторов | |||||||
8.1 | 1 | 492 | 0000 | Обозначение технических условий | = | 3 | 820 | Список обозначений технических условий | 01 | |||||
9.1 | 1 | 665 | 0000 | Обозначение основного конструкторского документа | = | 3 | 830 | Список обозначений основных конструкторских документов | 01 | |||||
10.1 | 1 | 8284 | 0000 | Организация - держатель подлинника технических условий | = | 3 | 500 | Список ОКПО | 01 | |||||
11.1 | 1 | 199 | 0000 | Единая товарная номенклатура внешнеэкономической деятельности Евразийского экономического союза (ЕТН ВЭД ЕАЭС) | = | 3 | 31 | Список номенклатуры внешне- экономической деятельности | 02 | |||||
10 Требования к спискам кодирующих признаков
10.1 Каждый СФО должен содержать следующие списки кодирующих признаков:
- список параметров;
- список единиц измерений числовых величин;
- перечень списков возможных значений;
- списки возможных значений.
Списки кодирующих признаков должны содержать только те позиции, которые использованы в разрабатываемом СФО.
10.2 Список параметров в общем случае должен включать шесть основных разделов, описывающих соответственно:
- физические величины (длина, масса);
- относительные и логарифмические величины (коэффициент передачи, вероятность поражения);
- экономические величины (цена, себестоимость);
- величины счета (количество, боекомплект);
- специальные величины (способ наведения, марка, режим работы);
- параметры комплексов условий.
Допускается упорядочивать внутри каждого раздела величины по более мелким признакам (длине, массе, времени, скорости). При подготовке второй редакции проекта СФО временные коды параметров, назначенные разработчиками при подготовке первой редакции проекта СФО, должны быть заменены на постоянные, из единого списка. Пример оформления списка параметров приведен в таблице 9.
В графе "Примечание" помещают информацию, поясняющую (при необходимости) физический смысл параметра, а также другие сведения справочного характера о параметре.
10.3 Пример оформления списка единиц измерения числовых величин приведен в таблице 10. При подготовке второй редакции проекта СФО временные коды единиц измерений - "9999", назначенные разработчиками при подготовке первой редакции проекта СФО, должны быть заменены на постоянные из единого списка.
Таблица 9 - Пример оформления списка параметров
Код параметра | Наименование параметра | Примечание |
1 | 2 | 3 |
Электрические величины | ||
9001 | Полное напряжение | |
2488 | Потребляемый ток | |
Величины времени | ||
3982 | Гарантийный срок хранения | |
Величины силы | ||
9002 | Тормозной момент | |
Величины счета | ||
9003 | Количество в упаковке | |
Специальные величины | ||
9004 | Категория хранения | |
0060 | Вид | |
Параметры комплексов условий | ||
0095 | Условия поставки | |
0102 | Условия эксплуатации | |
Таблица 10 - Пример оформления списка единиц измерений числовых величин
Код | Полное наименование | Сокращенное наименование |
1 | 2 | 3 |
Единицы температуры | ||
0521 | градус Цельсия | °С |
Единицы электрических величин | ||
0485 | ампер | А |
0593 | вольт | В |
Единицы времени | ||
0046 | лет | лет |
10.4 Перечень списков возможных значений идентифицирует компонент "единица измерения" у величин, измеренных с помощью специальных шкал. Он должен содержать сведения как об используемых в настоящее время классификаторах и номенклатурах, так и о списках, разработанных при создании конкретного СФО. При подготовке окончательной редакции проекта СФО временные коды списков возможных значений, назначенные разработчиками при подготовке первой редакции проекта СФО, должны быть заменены на постоянные из единого перечня.
Пример оформления единого перечня списков возможных значений приведен в таблице 11.
Таблица 11 - Пример оформления перечня списков возможных значений
Код списка | Наименование списка |
1 | 2 |
001 | Список типов (видов) объектов |
002 | Список форм объектов |
003 | Список условных размеров объектов |
004 | Список состояний объектов |
005 | Список мест измерений объектов |
006 | Список положений объектов |
007 | Список номеров объектов |
008 | Список классов объектов |
009 | Список цветов объектов |
010 | Список индексов объектов |
011 | Список шифров (кодов) объектов |
012 | Список моделей (марок) объектов |
023 | Список конструктивных исполнений |
024 | Список возможных значений |
025 | Список требований к объектам |
026 | Список стран |
027 | Список контролируемых объектом параметров |
028 | Список материалов |
029 | Список типов действий |
10.5 Каждый из списков возможных значений представляет собой упорядоченную совокупность возможных значений для условий, значения которых фиксируют в разрабатываемом СФО. Коды позиций каждого списка - порядковые, цифровые, четырехразрядные. При подготовке окончательной редакции проекта СФО временные коды позиций списков возможных значений, назначенные разработчиками при подготовке первой редакции проекта СФО, должны быть заменены на постоянные из единых списков. Пример оформления единого списка возможных значений приведен в таблице 12.
Таблица 12 - Пример оформления списка возможных значений
001. Список типов (видов) объектов
Код | Полное наименование | УН | ТН ВЭД ЕАЭС |
1 | 2 | 3 | 4 |
0001 | Картонный ящик | Ящик картонный | |
0002 | Фанерный ящик | Ящик фанерный | |
0003 | Деревянный ящик | Ящик деревянный | |
0004 | Полиэтиленовый брикет | Брикет полиэтиленовый |
11 Требования к организации разработки и ведения стандартных форматов описания
11.1 Разработку (актуализацию) СФО, как правило, осуществляют по планам ФЦК, формируемым ежегодно на основе предложений ЦК ГЗ и ЦК ЗГОП или в оперативном порядке при возникновении потребности в них. Предложения по разработке (актуализации) СФО ЦК ГЗ готовят на основе анализа мероприятий государственного оборонного заказа на планируемый период, анализа закрепленных разделов ФКП, анализа номенклатурных перечней и каталожных описаний ПС, предложений заинтересованных организаций промышленности.
11.2 Ведение фонда СФО осуществляет ФЦК. Под ведением фонда СФО понимают деятельность по обеспечению участников ФСКП актуальными СФО, ведению указателя действующих СФО, планированию работ по поддержанию фонда СФО в актуальном состоянии.
11.3 Область применения СФО устанавливают в техническом задании на его разработку. В техническом задании также устанавливают расчет рассылки на отзыв и согласование проекта СФО.
11.4 Разработку СФО могут осуществлять ЦК ЗГОП, организации промышленности: научно-исследовательские организации, предприятия - разработчики, изготовители и поставщики ПС и другие организации, обладающие необходимыми компетенциями.
Центр каталогизации в области военно-технического сотрудничества участвует в разработке СФО в части блока характеристик экспортируемой продукции военного назначения (см. 7.18).
11.5 ЦК ГЗ, ЦК ЗГОП до 1 октября года, предшествующего планируемому периоду, формируют заявки на разработку (актуализацию) СФО, в которых указывают область распространения СФО (классы ЕКПС), наименование СФО, требуемые сроки их разработки (актуализации), и направляют их в ФЦК.
11.6 ФЦК до 1 ноября года, предшествующего планируемому периоду, обобщает заявки на разработку (актуализацию) СФО, поступившие от ЦК ГЗ, ЦК ЗГОП, и формирует сводный план разработки (актуализации) СФО. Выписки из сводного плана разработки (актуализации) СФО направляет в ЦК ЗГОП в соответствии с закреплением разделов ФКП за ФОИВ и Государственной корпорацией "Роскосмос" для организации работы.
11.7 ЦК ЗГОП до 1 декабря года, предшествующего планируемому периоду, в соответствии с выписками из сводного плана разработки (актуализации) СФО, полученными от ФЦК, формируют ведомственные планы разработки (актуализации) СФО, и утверждают их у ФОИВ и Государственной корпорацией "Роскосмос", за которыми закреплены соответствующие разделы ФКП.
11.8 ЦК ЗГОП в планируемый период в соответствии утвержденными ведомственными планами разработки (актуализации) СФО в установленные в них сроки организуют разработку (актуализацию) СФО.
11.9 Разработанные проекты СФО ЦК ЗГОП направляет на согласования в заинтересованные организации и после этого направляет на утверждение в ФОИВ в соответствии с разделами ФКП, закрепленными за ФОИВ и Государственной корпорацией "Роскосмос".
11.10 ЦК ЗГОП обеспечивает размещение разработанных СФО в комплексах средств автоматизации участников работ по каталогизации.
11.11 Утвержденные СФО ЦК ЗГОП направляет в ФЦК для их учета и ввода в действие.
11.12 В случае необходимости оперативной разработки (актуализации) СФО в ходе проведения работ по каталогизации ПС (рассмотрение и согласование номенклатурных перечней) ЦК ГЗ формируют заявки на разработку (актуализацию) СФО и направляют их в ФЦК во внеплановом порядке.
11.13 ФЦК в течение трех рабочих дней рассматривает заявки от ЦК ГЗ на разработку (актуализацию) СФО и направляет их в ЦК ЗГОП на реализацию, в соответствии с разделами ФКП, закрепленными за ФОИВ и Государственной корпорацией "Роскосмос", в подчинении которых они находятся.
11.14 ЦК ЗГОП в течение 30 рабочих дней разрабатывают (актуализируют) СФО по заявкам, полученных от ФЦК, размещают их в комплексах средств автоматизации участников работ по каталогизации (при их наличии), и представляют на утверждение в соответствующий ФОИВ (Государственную корпорацию "Роскосмос").
11.15 ФОИВ (Государственная корпорация "Роскосмос") в течение трех рабочих дней рассматривает и утверждает разработанные (актуализированные) СФО и возвращает их в ЦК ЗГОП.
11.16 ЦК ЗГОП получив от ФОИВ (Государственной корпорации "Роскосмос") утвержденные СФО в течение трех рабочих дней направляет их в ФЦК.
11.17 ФЦК получив от ЦК ЗГОП утвержденные СФО, в течение трех рабочих дней вводит их в действие в ФСКП и доводит их до ЦК ГЗ и ЦК ЗГОП.
12 Требования к режиму секретности и обеспечению защиты государственной и коммерческой тайны и конфиденциальной информации
12.1 При разработке СФО, размещения их в комплексах средств автоматизации участников работ по каталогизации, организации доступа к СФО защиту информации от несанкционированного доступа к ним следует осуществлять в соответствии с требованиями, установленными законом [1], иными нормативными и правовыми актами (в том числе и документами, действующими в организациях - участниках ФСКП), регламентирующими работу со сведениями, составляющими государственную и коммерческую тайну, и конфиденциальной информацией.
12.2 Персональную ответственность за правильность определения грифов секретности разрабатываемых документов возлагают на их разработчиков и должностных лиц, подписывающих эти документы.
Приложение А
(обязательное)
Форма титульного листа СФО
ФЕДЕРАЛЬНАЯ СИСТЕМА КАТАЛОГИЗАЦИИ ПРОДУКЦИИ |
ДЛЯ ФЕДЕРАЛЬНЫХ НУЖД |
СТАНДАРТНЫЙ ФОРМАТ ОПИСАНИЯ |
Холодильные установки |
(СФО - 0094) |
Москва |
20ХХ |
Приложение Б
(обязательное)
Форма листа утверждения СФО
УТВЕРЖДАЮ | СОГЛАСОВАНО | |||||||||||||
подпись, инициалы, фамилия руководителя ФЦК | подпись, инициалы, фамилия руководителя ЦК ГЗ, ответственного за формирование и ведение раздела ФКП, относящегося к области распространения утверждаемого СФО | |||||||||||||
" | " | 20 | г. | " | " | 20 | г. | |||||||
Лист утверждения
| ||||||||||||||
СТАНДАРТНОГО ФОРМАТА ОПИСАНИЯ ПРЕДМЕТОВ СНАБЖЕНИЯ
| ||||||||||||||
Холодильные установки
| ||||||||||||||
(СФО - 0094) | ||||||||||||||
СОГЛАСОВАНО | ||||||||||||||
подпись, инициалы, фамилия руководителя ЦК ГЗ, участвующего в формировании и ведении раздела ФКП, относящегося к области распространения утверждаемого СФО | ||||||||||||||
" | " | 20 | г. | |||||||||||
СОГЛАСОВАНО | ||||||||||||||
подпись, инициалы, фамилия руководителя организации - разработчика СФО | ||||||||||||||
" | " | 20 | г. | |||||||||||
Приложение В
(справочное)
Структура основной части СФО
![]() |
Рисунок В.1
Приложение Г
(справочное)
Структурные составляющие характеристик предметов снабжения, используемых в СФО
Г.1 Семантическая структура характеристики типа 1 приведена на рисунке Г.1.
![]() |
Рисунок Г.1 - Семантическая структура характеристики типа 1
Компонент П ("параметр") указывает на ту величину (физическую, экономическую и пр.), которая подлежит определению (измерению) в данном свойстве. Каждый из параметров описывает признаки одного из двух состояний, в которых может находиться объект: статического или динамического. В первом случае он представляет собой ту величину, которая определяется в данном свойстве (масса, цена, количество, тип), а во втором - указывает на величину того динамического процесса (полет, бурение), в котором участвует объект (скорость полета, глубина бурения). В каждом из этих случаев в качестве такой величины используются: физические величины (длина, скорость, температура), экономические величины (цена, себестоимость), величины счета (количество, число, боекомплект), а также различные специальные величины (способ, тип, марка, режим).
Компонент О ("объект") описывает все ПС, сведения о которых хранятся и обрабатываются в комплексах средств автоматизации участников работ по каталогизации.
Компонент ОЦ ("оценка") фиксирует некоторую точку на соответствующей шкале возможных значений.
Компонент М ("мера") описывает единицу измерения той величины, значение которой отражено в оценке. Среди единиц измерения различают: единицы физических и экономических величин, единицы счета и признаки специальных шкал, используемых для измерения специальных величин. Единицы физических величин принято разделять на стандартные и нестандартные. В качестве стандартных обычно используют единицы СИ, а к нестандартным относят компоненты других систем единиц, например МКС, СГС, МКГС или различные внесистемные единицы, исторически принятые в различных областях науки и техники (ангстрем, узел, миля, выстрелы в секунду).
При счете объективно нет необходимости вводить понятие величины и условной единицы ее измерения, так как этой единицей выступает сам объект счета, хотя часто используются условные единицы типа "штука", "единица", "пара", "комплект". Свойства типа "Количество" служат для обозначения мощности определенного множества, поэтому в качестве объекта в них всегда выступает множественный объект, а в качестве единицы измерения - объект, являющийся экземпляром этого множества.
Указание специальных свойств (например, "способ преодоления водных преград..." или "режим работы...") предполагает наличие соответствующих априорно определенных шкал для этих свойств. Эти шкалы определяются заданием счетного множества возможных значений, например в виде списков типа: "Способы преодоления препятствий", "Режимы работы двигателей" и им подобных. Идентификатор списка для таких свойств является единицей измерения (компонентом "мера"), а идентификатор соответствующей позиции списка - компонентом "оценка". Например, структура свойства "тип взлетно-посадочной полосы - бетон" будет следующей: "параметр" - тип, "объект" - взлетно-посадочная полоса, "функция" - равно, "оценка" - 17, "мера" - 4100. Здесь: 4100 - возможный номер списка "Типы дорожных покрытий" в некотором "Перечне списков возможных значений", а 17 - возможный номер позиции "Бетон" в данном списке.
Кроме перечисленных используют свойства, описывающие безразмерные величины ("вероятность поражения...", "коэффициент усиления..."). В семантической структуре этих свойств информация о компоненте "мера" отсутствует.
Г.2 Семантическая структура характеристики типа 2 приведена на рисунке Г.2.
![]() |
Рисунок Г.2 - Семантическая структура характеристики типа 2
Характеристики, отнесенные к типу 2 (описывающие комплексы условий), в отличие от характеристик типа 1 имеют в своем составе вместо компонента "свойство" компонент КУ ("комплекс условий"), который агрегируется из компонент ПКУ ("параметр комплекса условий") и О, например: "условия хранения трансформатора".
Г.3 Семантическая структура характеристики типа 3 приведена на рисунке Г.3.
Рисунок Г.3 - Семантическая структура характеристики типа 3
Характеристики, отнесенные к типу 3 ("Наличие"), фиксируют реализации отношения "часть - целое" между объектом и его составными частями.
Приложение Д
(рекомендуемое)
Рекомендации по разработке структурных составляющих основной части СФО
Д.1 Основную часть СФО рекомендуется разрабатывать следующими этапами:
- подготовка исходных данных;
- преобразование исходных данных к виду, удобному для формирования структурных составляющих основной части СФО;
- формирование структурных составляющих основной части СФО.
Д.2 Исходными данными для разработки основной части СФО являются сведения о номенклатуре и характеристиках ПС, которые относятся к области распространения разрабатываемого СФО. Сведения о ПС рекомендуется брать из действующих (как в рамках ФСКП, так и в других информационных системах) номенклатурных перечней, классификаторов промышленной продукции (общероссийских, отраслевых и ведомственных), различных справочников и прочих информационных изданий и документов. Сведения о характеристиках ПС рекомендуется брать из действующих стандартов на группы однородной группы ПС, технических условий, технических заданий, паспортов, программ и метода испытаний, нормативно-технических документов системы общих технических требований, справочной и научно-технической литературы. Исходными данными для разработки основной части СФО рекомендуется считать ПС, позиции которого соотнесены с действующими общероссийскими, отраслевыми и ведомственными классификаторами, и перечни характеристик, используемых для описания ПС и поставленных в соответствие или с отдельными позициями номенклатурного перечня, или с некоторыми их группами.
Д.3 Преобразование исходных данных к виду, удобному для формирования структурных составляющих основной части СФО, рекомендуется проводить следующими этапами:
- классификация ПС из номенклатурного перечня по группам однородной продукции с учетом используемых в Российской Федерации и международной практике принципов классификации;
- присвоение каждой из образованных групп однородной продукции наименования (нового или из числа уже употребляющихся);
- анализ исходных характеристик, установление соответствий между их совокупностями и образованными группами однородной продукции;
- формирование типовых перечней характеристик для каждой из групп однородной продукции.
Д.4 Формирование структурных составляющих основной части СФО рекомендуется проводить по результатам анализа преобразованных исходных данных в такой последовательности.
Д.4.1 Сформированные на этапе преобразования исходных данных группы однородной продукции образуют позиции (строки) перечня утвержденных наименований (графы 2 и 3). После присвоения им соответствующих кодовых обозначений заполняют графу 1 перечня. По результатам сопоставительного анализа областей распространения разрабатываемого СФО и ЕКПС заполняют графу 4 перечня.
Д.4.2 По результатам анализа типовых перечней характеристик их объединяют (укрупняют), после чего для каждой характеристики определяют ее принадлежность к типам 1-3, а их тексты преобразуют по правилам, регламентированным в разделе 7 для характеристик соответствующего типа. Преобразованные тексты составляют позиции перечня характеристик СФО (графы 1 и 2). После анализа единого списка характеристик СФО заполняют графу 2 перечня (кодами из единого списка или временными локальными). Характеристики, которым назначены временные локальные коды, образуют список характеристик. По результатам сопоставительного анализа типовых перечней характеристик для групп однородной продукции и позиций перечня характеристик СФО заполняют графу 6 перечня утвержденных наименований.
Д.4.3 По результатам анализа графы 2 перечня характеристик СФО из их текстов "выделяют" тексты объектов (финального и других), признаки которых описаны в свойствах (комплексах условий) и условиях, а также объекты "Часть" и "Целое". Выделенная совокупность объектов образует позиции (строки) перечня объектов (графа 2). Каждому объекту перечня назначают код по правилам, регламентированным в разделе 8 (заполняют графу 1 перечня). По результатам сопоставительного анализа позиций перечня объектов и позиций перечня характеристик СФО заполняют графу 3 перечня объектов. По результатам сопоставительного анализа позиций перечня объектов и структуры ФКП заполняют графу 5 перечня объектов.
Д.4.4 Систематизированный перечень характеристик рекомендуется формировать построчно по результатам совместного анализа позиций перечня характеристик СФО и перечня объектов. Каждому выделенному по результатам анализа параметру (параметру комплекса условий) в графе 3 проставляют соответствующий код (из единого списка или временный локальный), а в графе 5 - соответствующее этому коду наименование. Локальные коды назначают по правилам, регламентированным в разделе 9. Параметры (параметры комплексов условий), использованные в разрабатываемом СФО, образуют список параметров. В графах 4 и 5 проставляют код и наименование объекта по правилам, регламентированным в разделе 8 настоящего стандарта. По данным граф 1 и 4 заполняют графу 4 перечня объектов.
В графе 6 проставляют обозначение (функтор), соответствующее текстовому наименованию функции соответствия в анализируемой позиции перечня характеристик СФО:
- для текстов "более" или "менее" проставляют функторы ">" или "<" соответственно;
- для текстов "не более" ("меньше или равно", "максимальный") или "не менее" ("больше или равно", "минимальный") проставляют функторы "<=" или ">=" соответственно;
- для текстов свойств и условий, в которых не указано значение функции соответствия, как правило, рекомендуется проставлять функтор "=", однако возможны и иные варианты в зависимости от физического смысла свойства (условия), решения по которым принимают разработчики СФО.
Графы 7 и 12-14 заполняют по результатам анализа граф 3 и 5 для заполняемой строки.
Для каждой выделенной по результатам анализа единицы измерения физической (экономической) величины или величины счета в графе 8 проставляют соответствующий код (из единого списка или временный локальный), а в графе 9 - соответствующее этому коду наименование. Локальные коды назначают по правилам, регламентированным в разделе 9. Единицы измерения, использованные в разрабатываемом СФО, образуют список единиц измерения числовых величин.
Для каждого выделенного по результатам анализа свойства (условия), измеренного с помощью специальной шкалы, в графе 8 проставляют соответствующий код (из единого перечня списков возможных значений или временный локальный), а в графе 9 - соответствующее этому коду наименование. Локальные коды назначают по правилам, регламентированным в разделе 9. Совокупность списков возможных значений, использованных в разрабатываемом СФО, образуют перечень списков возможных значений.
Для каждого выделенного по результатам анализа условия (измеряющему физическую, экономическую величины, величину счета или являющегося безразмерной величиной), для которого в перечне характеристик СФО проставлено фиксированное значение, в графе 10 проставляют это значение.
Для каждого выделенного по результатам анализа условия (измеренного с помощью специальной шкалы), для которого в перечне характеристик СФО проставлено фиксированное значение, в графах 10 и 11 проставляют это значение по правилам, регламентированным в разделе 9. Возможное значение условия в этом случае выбирают в виде кодового обозначения и наименования из соответствующего единого списка, код которого был проставлен в графе 8. Если используется единый список, но требуемая для заполнения графы 10 позиция в нем отсутствует, то этой позиции присваивают временный локальный код по правилам, регламентированным в разделе 9. Позиции списков, использованных в разрабатываемом СФО, образуют совокупность списков возможных значений.
Графу 15 заполняют по результатам анализа текстов характеристик в каждой из позиций перечня характеристик СФО.
Библиография
[1] | Закон Российской Федерации от 21 июля 1993 г. № 5485-I "О государственной тайне" |
УДК 025.3:001.4:006.354 | ОКС 35.240 | ||
Ключевые слова: каталогизация предметов снабжения, Федеральная система каталогизации продукции для федеральных нужд, стандартный формат описания | |||


