^Ь^ <9
Цен* 5 кол.

ГОСУДАРСТВЕННЫЙ СТАНДАРТ СОЮЗА ССР
ЛАМПЫ ЭЛЕКТРОННЫЕ МАЛОМОЩНЫЕ
МЕТОДЫ ИЗМЕРЕНИЯ ВИБРОШУМОВ И МИКРОФОННОГО ЭФФЕКТА
ГОСТ 19438.19-78
Издание официальное

ГОСУДАРСТВЕННЫЙ КОМИТЕТ СТАНДАРТОВ СОВЕТА МИНИСТРОВ СССР
М4СМИ
УДК 6213MJM.U1.001.4.: 006.354
ГОСУДАРСТВЕННЫЙ СТАНДАРТ СОЮЗА ССР
Групп» Э19
ЛАМПЫ ЭЛЕКТРОННЫЕ МАЛОМОЩНЫЕ
Методы измерения амброшумо» и микрофонного эффекта
Low-power electronic tubes.
.Measurement ol microphone effect by method of chock excitation
ГОСТ 19438.19—78
Вышей iOCI 5025— ОУ
Постановлением Государственного комитета стандартов Совета Министров СССР от 30 марта 1978 г. № 895 срок действия установлен
с 01.07 197» Г.
до 01Я?1984 г.
Несоблюдение стандарта преследуется по закону
Настоящий стандарт распространяется на электронные усилительные, выпрямительные и генераторные лампы мощностью, рассеиваемой анолом, до 25 Вт и устанавливает следующие методы измерения напряжения:
виброшумов при вибрации в диапазоне частот;
виброшумов при вибрации иа одной частоте;
микрофонного эффекта при воздействии уларом.
Стандарт соответствует рекомендациям СЭВ по стандартизации PC 1071—Ъ7 и PC 1072—67 в части требований к измерительным приборам и методам механических возбуждений ламп.
1. ОБЩИЕ ТРЕБОВАНИЯ
1.1. Установки, предназначенные для измерения виброшумов и микрофонного эффекта, а также общие правила измерений должны соответствовать требованиям ГОСТ 8089—71.
1.2. Измерения должны проил волиться ® условиях и режимах, установленных в иорматлвно-тсхлкческой документации на лампы конкретных типов.
1.3. Общим принципом измерения методами, устанавливаемыми настоящим стандартом, является механическое (вибрационное или ударное) возбуждение колебаний электродов лампы и измерение на ее анодной нагрузке переменного напряжения пли
Издание официальное
П«рслечатка воспрещена
©Издательство стандартов, 1978
Стр. 2 ГОСТ 1*438.19-78
тока в анодной цепи, вызываемых этими колебаниями. Параметры—критерии годности должны устанавливаться в нормативнотехнической документации на лампы конкретных типов.
J.4. Раздельное млн суммарное измерение (контроль) параметра— критерия для двойных ламп должно устанавливаться в нормативно-технической документации на лампы конкретных типов.
J 5. Суммарное напряжение пульсаций от источников питания анода и других помех нс должно превышать 10% значения параметра— критерия (напряжения виброшумов или напряжения микрофонного эффекта), установленного в нормативно-технической документации на лампы конкретных типов.
Выполнение этого требования проверяют измерением напряжения ла анодной нагрузке испытываемой лампы без механического воздействия.
1.6. Измерения должны производиться в нормальных климатических условиях по ГОСТ 16962—71.
].7. Измерительные установки должны подвергаться ведомственной поверке по ГОСТ 8.002—71.
X МЕТОД ИЗМЕРЕНИЯ ВИБРОШУМОВ ПРИ ВИБРАЦИИ В ДИАПАЗОНЕ ЧАСТОТ
2.1. Принцип и условия измерений
2.1.1. Принцип измерения заключается в последовательном сообщении лампе синусоидальной вибрационной нагрузки на всех частотах заданного диапазона при непрерывном контроле за соответствием напряжения виброшумов значениям, установленным в нормативно-технической документации на лампы конкретных типов.
2.2. Аппаратура
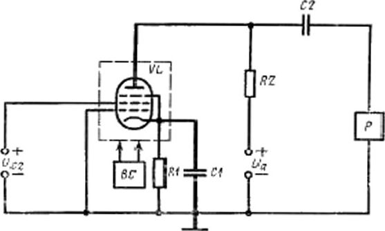
2.2.1. Функциональная электрическая схема установки для измерения напряжения виброшумов в диапазоне частот должна соответствовать указанной на черт. 1 (в качестве примера приведена схема для измерения яиброгпумпв пентода при автоматическом смещении на управляющей сетке).
2.2.2. Вибрационный стенд ВС должен обеспечивать передачу на лампу механического воздействия в соответствии с требованиями ГОСТ 16962—71, метод 102-1. Коэффициент нелинейных искажений ускорения должен быть не более 25%, а для ламп специального назначения на частотах выше ICO Гц — не более 10%.
2.2.3. Значение сопротивления резистора анодной нагрузки R2 следует выбирать из ряда: 0,2; 0.5; 0.7; 1,0; 2.0; 5,0; 10,0 кОм. Значение сопротивления должно указываться в пор-
ГОСТ 19438.19—78 Стр. 3

^—электродный вольтметр или рсгисгржруюикс (мпоианшоим) устройство, RI. RS —резисторы Ct, Ci—конженелторы; ВС—вибро иконный стенд: Pi —«епмгнмвмая ламп»
Черт. I
мативко-техническон документации на лампы конкретных типов и не должно отличаться от заданного более чем на ±2%.
2.2.4. Емкость конденсатора CI должна быть не менее 500 мкФ.
2.2.5. Емкостное сопротивление конденсатора С'2 на нижней частоте диапазона не должно превышать 5% входного сопротивления электронного вольтметра (измерительного устройства) Р.
2.2.6. Электронный вольтметр или регистрирующее (запоминающее) устройство Р предназначены для измерения эффективного значения напряжения. Полоса пропускания при неравномерности в пределах ±3 дБ должна быть ле менее 10 кГц. Входное сопротивление— не менее 20 Р2.
Основная относительная погрешность в полосе частот от 40 до 5000 Гн не лолжна выхолить за пределы интервала ±4% при синусоидальной форме сигнала.
При автоматическом изменении частоты и автоматической регистрации (запоминании) превышения значений напряжения виброшумов устройство должно иметь постоянную времени цепи заряда детектора не более 50 мс. Значение напряжения нибро-шумов должно запоминаться на уровне не ниже 90% наибольшего эффективного значения и сохраняться на уровне не ниже 80% в течение времени, равного времени прохождения всего диапазона частот вибраций.
Стр. 4 ГОСТ 19438.19—78
Для визуального наблюдения осциллограмм виброшумов должен быть предусмотрен осциллограф.
Примечание. Если напряжение внброшумов при оценке виброустойчи-аости лэмли не является параметром — критерием годности, то в нормативно-техничеехой документации на лампы конкретных типов должен быть указан метод и требования к измерительным приборам
2.3. Подготовка и проведение измерений
2.3.1. Подготовка к измерениям должна включать:
а) предварительный прогрев (если это указано в нормативно-технической документации на лампы конкретных типов);
б) установку лампы и ее крепление;
в) установление электрического режима в соответствии с п. 1.2.
2.3.2. Воздействие вибрационной нагрузки в диапазоне частот следует производить при изменении частоты от нижней до верхней границы (или наоборот) одним из следующих способов:
а) ручным;
б) автоматическим при изменении частоты с постоянной ско-ростъю;
в) автоматическим днухскаростным с реверсным (возвратноповторным) прохождением интервалов частот, с повышенным напряжением внброшумов. Возможность применения этого способа должна указываться в нормативно-технической документации на лампы конкретных типов. Описание способа приведено в обязательном приложении 1.
2.3.3. При ручном способе изменения частоты воздействие вибрационной нагрузки следует производить следующим образом:
а) устанавливают нижнее или верхнее значение частоты диапазона’ и ускорение, указанные в нормативно-технической доку-меигацин на лампы конкретных типов;
6) плавным вращением: ручки управления изменяют частоту в пределах диапазона со средней скоростью 0.5—1,5 октав в минуту. При этом поддерживают заданное значение ускорения и контролируют показания прибора, измеряющего напряжение виброшумов.
Если напряжение внброшумов в диапазоне частот меньше максимальной нормы, указанной в нормативно-технической документации на лампы конкретных типов, то воздействие вибрации заканчивается и лампа считается выдержавшей испытание.
Если напряжение внброшумов находится в пределах 100— 300% максимальной нормы в узкополосных интервалах, та эти интервалы проходятся повторно при увеличении общего времени воздействия не более чем на 5 мин. Лампа считается выдержав-
ГОСТ 19438.19—78 Стр. 5
шей испытание при условии, что виброшумы в узкополосных интервалах не превышают 300% максимальной нормы.
Примечание. К узкополосных интервалам относятся шпериалы. не превышающие 5 Гц па частотах вибрации до 1000 Гц и не превышающие 0.5% частоты вибрации на частотах самые 1000 Гц (определение ширины узко полосного интервала производится на уровне 100% максимальной заданной нормы аффективного значения напряжения виброшумов).
2.3.4. При автоматическом способе изменения частоты и автоматической регистрации (запоминании) результатов воздействие вибрационной нагрузки следует производить следующим образом: а) изменяют частоту по логарифмическому закону со скоростью 0,5—1.5 оксан в минуту или линейному закону со скоростью 10—30 Гц/С. При применении приборов с постоянной времени цепи заряда детектора до 10 мс скорость изменения частоты может достигать 5—10 октав н минуту;
б) определяют напряжение виброшумов по показанию электронного вольтметра (регистрирующего устройства). Если напряжение виброшумов не превышает 80% максимальной нормы, установленной и нормативно-технической документации на лампы конкретных типов, то воздействие вибрации заканчивается и лампа считается выдержавшей испытание.
Если напряжение виброшумов находится в пределах 80—100% максимальной нормы, то производят повторное воздействие вибрации. Лампа считается выдержавшей испытание при условии, что напряжение виброшумов не превышает 100% максимальной нормы, установленной в нормативно-технической документации на лампы конкретных типов.
2.3.5. В случае искажении результатов испытаний за счет помех от соседнего оборудования, нарушений контактов в цепях подводки напряжения к электродам лампы, ухода параметров оборудования к аппаратуры за пределы, установленные настоящим" стандартом. следует произвести перепроверку лампы.
Перепроверку лампы следует производить в соответствии с требованиями пп. 2.3.1, 2.3.3. или 2.3.1, 2.3.4.
3. МЕТОД ИЗМЕРЕНИЯ ВИБРОШУМОВ НА ОДНОЙ ЧАСТОТЕ
3.1. Принцип и условия измерений
3.1.1. Принцип измерения заключается в -сообщении лампе синусоидальной вибрационной нагрузки на одной (фиксированной) частоте при непрерывном контроле за соответствием напряжения виброшумов нормам, установленным в нормативно-технической документации на лампы конкретных типов.
3.1.2. Измерение виброшумов следует производить на частоте вибрации 45—55 Гц.
3.2. Аппаратура
Стр, 6 ГОСТ 19438.19—78
3.2.1. Функциональная электрическая схема должна соответствовать требованиям п. 2.2.1.
3.2.2. Вибрационный стенд ВС должен обеспечивать передачу на лампу .механического воздействия в соответствии с требованиями ГОСТ 16962—71, метод 102-1 с частотой вибрации 4 5—55 Гц.
3.2.3. Резистор R2. конденсаторы С/ и С2 должны удовлетворять требованиям пп. 2.2.3—2.2.5.
Электронный вольтметр или регистрирующее (запоминающее) устройство предназначены для измерения эффективного значения напряжения.
Входное сопротивление должно быть не менее 20 R?.
Основная относительная погрешность в полосе частот от 40 до 5000 Гц не должна выходить за пределы интервала ±4% при синусоидальной форме сигнала.
При автоматической регистрации (запоминании) превышения уровня напряжения виброшумов постоянная времени цепи заряда детектора должна быть не более 50 мс. При этом результат регистрации (запоминания) должен сохраняться регистрирующим устройством в течение времени, равном или больше времени действия вибрационной нагрузки.
3.3. Под готовка и проведение измерений
3.3.1. Подготовка к измерению должна соответствовать требованиям и. 2.3.1.
3.3.2. Воздействие вибрационной нагрузки в каждом из положений, указанных в нормативно-технической документации на лампы конкретных типов, должно осуществляться в течение 1 мин.
3.3.3. Во время действия вибрационной нагрузки следят за показаниями электронного вольтметра или регистрирующего (запоминающего) устройства. Лампа считается выдержавшей испытание, если значение напряжения виброшумов, контролируемое с помощью электронного вольтметра или регистрирующего (запоминающего) устройства, не превысило норму, указанную в нормативно-технической документации на лампы’ конкретных типов.
Примечание. Если электронный вольтметр имеет постоянную времени цепа заряда детектора белее 50 мс, то параллельно вольтметру допускается применять электронный осциллограф. При атом напряжение аибрюшумов, измеренное с ПОМОШью осциллографа, не должно превышать трехкратного значения, установленного для эффективного значения напряжения виброшумов.
3.3.4. В случае искажений результатов испытаний за счет помех от соседнего оборудования, нарушении контактов в цепях подводки напряжения к электродам лампы, ухода параметров оборудования и аппаратуры за пределы, установленные настоящим стандартом, следует произвести перепроверку лампы.
ГОСТ 1МЛ19-П Стр. 7
Перепроверку лампы следует производить в соответствии с требованиями пп. 2.3.1, 3.3.2, 3.3.3.
4. МЕТОД ИЗМЕРЕНИЯ МИКРОФОННОГО ЭФФЕКТА ПРИ ВОЗДЕЙСТВИИ УДАРОМ
4.1. Принцип и условия измерений
4.1.1. Принцип измерения микрофонного эффекта осилиля на сообщении лампе ускорения ударной нагрузки и определении амплитуды и длительности переменной составляющей напряжения в цепи анодной нагрузки, возникающей от ударного возбуждения.
4.1.2. Измерение амплитуды напряжения, возникающего при микрофонном эффекте, следует производить с задержкой от начала ударного возбуждения не более 0,5 с.
Значение времени задержки и наибольшей амплитуды этого напряжения следует указывать в нормативно-технической документации на лампы конкретных типов.
Примечания:
). Для ламп, у которых в нормативно-технической документации время задержки установлено более 0.5 с. допускается измерение микрофонного эффекта производить с задержкой не более 1 с.
2. Значении? амплитуды напряжения микрофонного эффекта допускается пересчитывать в значение напряжения первой сетки лампы. Значение амплитуды напряжения деляг на дниамитчешня коэффициент усиления испытываемой лампы.
4.1.3. Измерение длительности переменной составляющей напряжения следует осуществлять от момента сообщения лампе ускорения ударной нагрузки до момента, когда амплитуда напряжения уменьшится до уровня, указанного в нормативно-технической документации на лампы конкретных, типов.
4.1.4. Наибольшая допустимая длительность переменной составляющей напряжения, возникающего при микрофонном эффекте, указывается в нормативно-техническом документации на лампы конкретных типов.
Для ламп с длительностью колебаний менее 1 с иля наибольшей амплитудой 50 мВ и менее микрофонный эффект определяется только по значению наибольшей амплитуды в соответствии с требованиями п. 4.1.2.
4.2. Аппаратура
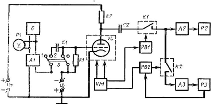
4.2.1. Функциональная электрическая схема установки для измерения микрофонного эффекта должна соответствовать указанной на черт. 2 (в качестве примера приведена схема для измерения микрофонного эффекта триода при фиксированном смещении и калибровке по управляющей сетке).
Стр. S ГОСТ 1WJI19-7I

*■—геиератор синусоидальных сигналов; Л/—делитель иапряжеяня; Л—деэеклпнвтехь: Ct. С*-роахелгт*лы,*и ходежсаторы; ^'- Я*—резисторы; W -к<аитымеиая лампа; РВ!, РВ1—р<лв времени; Kt. KJ—контакта реле вреиемя: Л?. Л3—усилителя; Pt—аихоаый вольтметр; /М—итмерктел» вреыежлых житервалоа; УМ—ударный механизм; PZ—вольт* метр переменного тока
Черт. 2
Примечание Вместо пикового вольтметра Р2 к измерителя временных интервалов РЗ допускается применение запоминающего осциллографа
4.2.2. Значения сопротивлений резисторов Ri и R2 указываются в нормативно-технической документации на лампы конкретных типов и не должны отличаться от заданных более чем на ±2%.
4.2.3. Значение емкостного сопротивления конденсатора С/ на частоте генератора синусоидальных сигналов G не должно превышать 5% значения активного сопротивления резистора Ri-
4.2.4. Значение емкостного сопротивления конденсатора С2 на нижней частоте полосы пропускания усилителей А2, АЗ не должно превышать 5% значения активного входного сопротивления каждого из этих усилителей.
4.2.5. Усилители низкой частоты А2. АЗ должны иметь полосу пропускания с нижней граничной частотой в пределах 40— 200 Гц и верхней граничной частотой в пределах 4—20 кГц.
Конкретное значение полосы пропускания следует указывать в нормативно-технической документации на лампы конкретных типов.
Неравномерность частотной характеристики усилителей в пределах полосы пропускания не должка выходить за пределы ±5%, а ее завал за пределами полосы пропускания должен быть не менее 3 дБ на октаву.
4.2.6. Пиковый вольтметр Р2 должен измерять амплитуду одиночных импульсов длительностью, равной или более 100 мкс.
ГОСТ 19438.19-78 Стр. 9
Основная относительная погрешность пикового вольтметра не должна выхолить за пределы интервала ±5%, а результат измерения должен сохраняться не менее 10 с. Спад показания прибора за это время нс должен превышать 2% измеренного значения. Кроме того, должна быть предусмотрена возможность быстрого сброса полученного результата измерения.
Прн использовании ранее разработанного оборудования допускается применение прибора Р2 с относительной погрешностью ±15%.
При обеспечения указанных выше требований допускается использовать другие измерительные средства.
4.2.7. Измеритель временных интервалов РЗ должен обеспечивать измерение длительности переменной составляющей напряжения, установленной в нормативно-технической документации на лампы конкретных типов. Относительная погрешность измерители временных интервалов не должна выходить за пределы интервала ±20%. а результат измерения должен сохраняться не менее 10 с. Спад показания прибора за это время не должен превышать 2% измеренного значения.
4.2.8. Реле времени РВ1 срабатывает от действия ударного механизма У/И с задержкой, установленной в нормативно-технической документации на лампы конкретных типов, и размыкает контакт Kf через интервал времени не менее 10 с.
4.2.9. Реле времени РВ2 замыкает контакт К2 от действия ударного механизма УМ к размыкает контакт К2 при снижении входного напряжения до уровня, указанного в нормативно-технической документации на лампы конкретных типов.
•1.2.10. Генератор синусоидальных сигналов G должен обеспечивать создание напряжения на одной фиксированной частоте на диапазона полосы пропускания усилителей /12. АЗ. Коэффициент нелинейных искажений генератора не должен превышать 3%.
4.2.11. Вольтметр переменного тока Р1 предназначен для контроля напряжения генератора G, класс его точности должен быть не хуже 2,5.
4.2.12. Контакты реле времени К1 к К.2 предназначены для включения и выключения цепей входов усилителей АЗ и АЗ соответственно.
4.2.13. Делитель напряжения AI должен обеспечивать подачу на управляющую сетку лампы напряжения в пределах от 10 до 1000 мВ. Относительная погрешность делителя напряжения не должна выходить за пределы интервала ±2%.
4.2.14. Ударный механизм УМ предназначен для сообщения испытываемой лампе ускорения. Амплитуда, длительность и направление ударного ускорения должны указываться в нормативно-технической документации на лампы конкретных типов.
Стр. 10 ГОСТ 19438.19—78
Форма ускорения должна соответствовать ГОСТ 16962—71.
Нестабильность длительности ударной нагрузки не должна выходить за пределы интервала ±20%.
Относительная погрешность градуировки шкалы ускорения не должна выходить за пределы интервала ±10%.
Пример конструкции ударного механизма приведен в рекомендуемом приложении 2. Допускается применение формы ударного ускорения, соответствующей указанной на черт. 3.

Черт. 3
При такой форме ударного ускорения нестабильность амплитуды ускорения следует определять по усредненному значение наибольших амплитуд для 3—5 ударов, а длительности — усреднением суммы 3—5 первых интервалов (полупериодов), обозначенных на черт. 3 точками.
■1.3. Подготовка и проведение измерений
4.3.1. Подготовка к измерению должна соответствовать п. 2.3.1.
4.3.2. Порядок проведения калибровки измерительных устройств должен быть следующим:
а) для калибровки пикового вольтметра у испытываемой лампы устанавливают заданный электрический режим и подают напряжение от генератора О. При этом переключатель S должен стоять в положении 1, делитель напряжения А1 в одном из положений диапазона 10—1000 мВг переключатель диапазонов измерения усилителя А2 в соответствии с положением делителя. Переключатель S ставят в положение 2. Используя регулировку усиления усилителя А2 по шкале пикового вольтметра 'Р2 уста'-навливают значение напряжения, ранное значению калибровочного напряжения делителя. По окончании калибровки арретируют регулятор усиления усилителя А2 и переключатель S ставят в положение I. При измерении амплитуды напряжения микрофонного эффекта без пересчета на управляющую сетку пиковый вольтметр совместно с усилителем А? следует калибровать, подавая напряжение от генератора G непосредственно на анод испытываемой лампы. При этом резистор RJ в схеме черт. 2 может отсутствовать:
ГОСТ 194 33.19-73 Ctp. 11
б) для калибровки измерителя временных интервалов РЗ на делителе напряжения Ai устанавливают напряжение на уровне, указанном в нормативно-технической документации на лампы конкретных типов. Переключатель 5 ставят в положение 2 и, используя регулировки усилителя .4.?, добиваются размыкания контакта К2 реле времени PR2.
По окончании калибровки арретируют регулятор усиления Д^. переключатель S ставят в положение 1.
4.3.3. Г4орядок измерения наибольшей амплитуды я длительности колебаний микрофонного эффекта должен быть следующим: а) для измерения наибольшей амплитуды микрофонного эффекта испытываемую лампу возбуждают с помощью ударного механизма. Каждую лампу подвергают 3—5-кратиому действию ударной нагрузки. За результат измерения принимают максимальное значение наибольшей амплитуды напряжения, возникающего от действия отдельных уларов и измеряемого с помощью пикового вольтметра ИП\
б) для измерения длительности действия микрофонного эффекта испытываемую лампу возбуждают с помощью ударного механизма. Каждую лампу подвергают 3—5-кратному действию ударной нагрузки, осуществляя каждое следующее возбуждение после затухания предыдущего. Полученные результаты измерений длительности суммируют и делят на число измерений.
4.3.4. При массовом производстве ламп допускается применение устройств, отрегулированных на предельные значения амплитуды и длительности напряжений микрофонного эффекта, при превышении которых появляются показания на соответствующем индикаторе.
Стр. 12 ГОСТ 19438.19—78
I
ПРИЛОЖЕНИЕ Г
Обязательное
ОПИСАНИЕ ДВУХСКОРОСТНОГО РЕВЕРСНОГО СПОСОБА ПРОХОЖДЕНИЯ ДИАПАЗОНА ЧАСТОТ
При двухскоростном реверсном способе изменения частоты воздействие вибрационной нагрузки осушестялиетск следующим образом:
изменяют частоту по логарифмическому закону со скоростью и пределах 5—10 октав а .минуту или по линейному закону со скоростью 1С0—200 Гц/с Напряжение оиброшумоо при этом не должно превышать 40% нормы, уста-позленной в нормативно-технической документации па лампы конкретных типов.
В случае превышения уровни 10% нормы напряжения виброшумов за время не более 0,2 с должно быть прекращено дальнейшее изменение частоты, проведено изменение частоты и обратном направлении не менее чем на 50 Гц или О,(И октавы;
продолжено изменение частоты в том же порядке, но со скоростью 0,5—1,5 октавы в минуту иля (0—30 Гц/с.
После снижения скорости изменении частоты воздействие вибрационной нагрузки производится в интервале частот, равном реверсному смешению, и продолжается до тех пор, пока напряжение виброшумов будет превышать 40% норны.
После снижения напряжения внброшумоо ниже уровня 40% нормы за время не менее 0.2 с скорость изменения частоты увеличивается до перво-яача явной.
Прекращают воздействие вибрационной нагрузки и лампу считают выдержавшей испытание, если в процессе испытания вибротумы не превысили 80% максимальной нормы, установленной в нормативно-технической документации на лампы конкретных типов.
Если напряжение виброшумов составляет S0—100% максимальной нормы, то следует произнести дополнительно однократное воздействие ио всем диапазоне частот. Если при этом максимальное значение напряжения ниброшумов не превышает установленной нормы, то лампа считается выдержавшей испытание.
ГОСТ 1908.19—78 Стр. 11
ПРИЛОЖЕНИЕ 2 Рекомендуемое
ПРИМЕР КОНСТРУКЦИИ УДАРНОГО МЕХАНИЗМА
1. Внешний влд и основание размера ударного механизма указаны на чертеже.

/-ямытиэхемхя лампа! ?-n*aa»iea« платформа: 9-к«хомлм1я; 4—основание; S—кожух. содержаний элементы схемы
Ударное возбуждение создается н передается испытываемой лампе при падении <ытк|л,риы Л.<мна ус^нэолиплеося и* 1О1<н4»оуму с имхиитыо .iax-повой панели.
2. Дли ослопами» ударного механизма и падающей платформы используется сталь, которая имеет минимальную прочность на разрыв 370 Н/мм* (38 кге/мм2).
Наковальня должна быть изготовлена мл стали с прочностью на разрыв 510—750 Н/мм2 (52—77 кге/мм®). Падающая платформа о место соприкосновения с наковальней должна быть покрыта резиной
3. Ламповая панель должна обеспечивать падежный контакт со штырьками лампы
Лампы. подверженные внешним помехам, способным вызвать искажение результатов измерения, необходимо закрыть металлическим экраном, который не должен сопри касаться с баллоном лампы при возбуждении ударом. Креи-
Стр. 14 ГОСТ 19438.19- 78
ление экрана осуществляется при помощи фланца, обеспечивающего глухую его посадку.
4. Высота падения платформы должна устанавливаться в соответствия с ускорением, указанным в нормативно -технической документации ня лампы конкретных типов.
5. Датчик для измерения ускорения крепят к платформе таким образом, -чтобы ось чувствительности датчика совпадала с осью, проходящей через середину арматуры лампы. Ось, проходящая через середину арматуры лампы, в свою очередь, должна быть перпендикулярна продольной оси платформы.
Редактор Н. Б. Жуковская Технический редактор D. Н. Прусакова Корректор Г. Б. Гусева
Сдано в наб. 13.01.7$ Полл, я л«. И.«.?8 1,0 а. л. 0,72 уч.-изд, л, Тир, ПИХ» Цела 5 яоп.
Ордеам «Знак Почета» Нэлвтельстк. стандартов. Москва. Л-557. НозопресиенсккП пер.. 3
Тиа. «Ибскоаекн* печаживк». Mocisa. Лялин пер.. 6. Зак Ml
Изменение М 1 ГОСТ 19438.19—78 Лампы электронные маломощные. Методы измерения внброшумов и микрофонного эффекта
Постановлением Государственного комитета СССР по стандартам от 16.03.84 М й» срок введения установлен
с 0I .08.M
Вводная часть. Последний абзац исключить.
Пункт 1.1. Заменить ссылку: ГОСТ 8089—71 на ГОСТ 19438.0-60.
Пункты 1.6, 3 2 2. 4 2.14. Заменить ссылку: ГОСТ 16962—71 на ГОСТ 2<3/Л«>—01.
(Продолжение см. сгр. 278)
(Продолжение излишним к ГОСТ 19433.19—78)
Пункт 2.22 изложить в новой редакции: *22.2. Вибрационный стенд ВС должен обеспечивать передачу на лампу механического воздействия в соответствии с требованиями ГОСТ 2О57ЛО&—81, метод 102—1. Коэффициент ие-днкйных искажений ускорения для ламп специального назначения на -частотах выше 100 Гц должен быть не более 10-%».
Приложение 2. Пункт 1. Первый абзац. Заменить слова: «основание размера» на «основные размеры».
(МУС №6 IW4 Г.)